
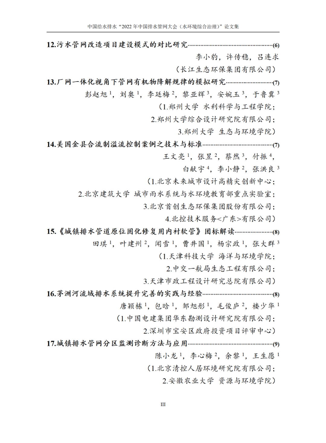
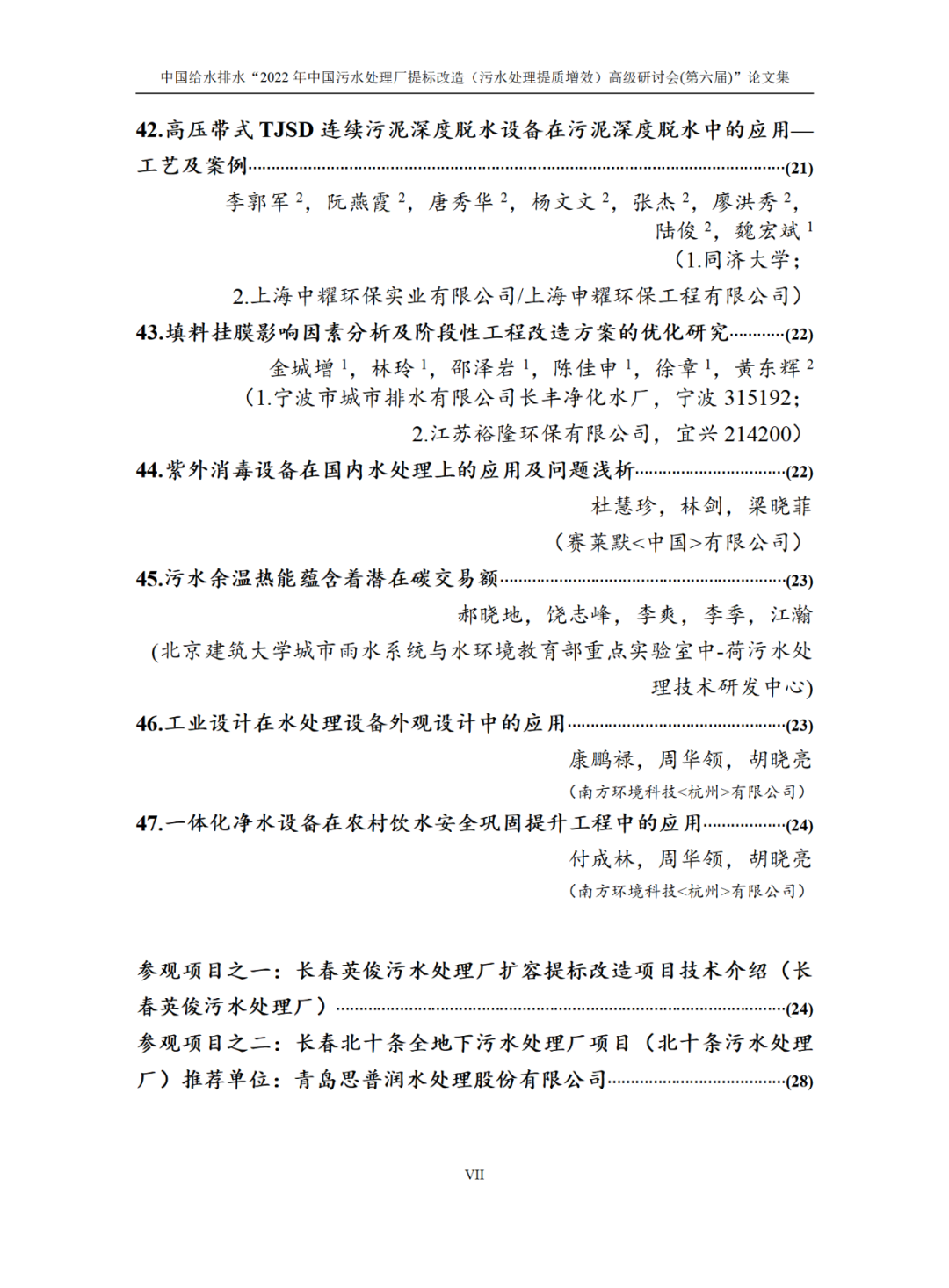
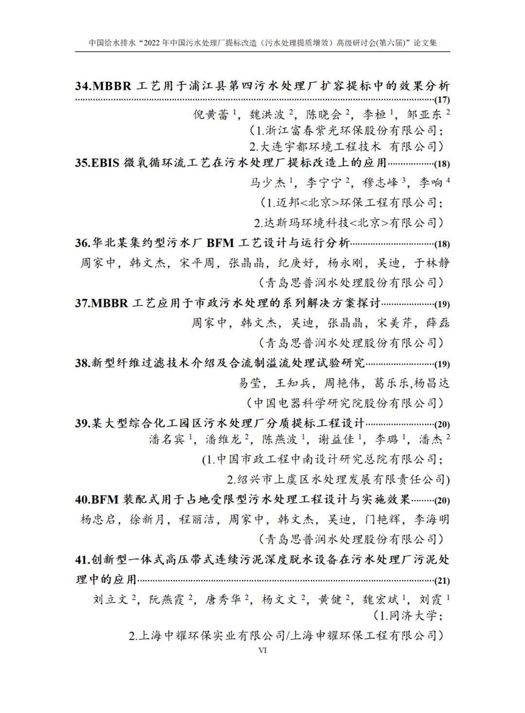
ˮֱSa
@ˮ˴ճ20220807.doc
ˮܾWˮhճ20220807.doc
@ˮYԴÕhճ20220807.doc
ճ̡Ї@ˮ̎S˸/@ˮ̎|Ч/ˮˮۺ/ˮ/ˮۺĿμճ
Їoˮˮ2022Ї@ˮ̎S˸죨@ˮ̎|Чӑ()ճՈ
ͬ_Їoˮˮ2022ЇˮܾW
ˮhC
ͬ_Їoˮˮ 2022Ї@ˮYԴ
ˮã
Ոǰ؈̣1500ˣΕhHǰ؈̈λ텢ɫ@2022^mWrCveɫ@üwkλµĕhvsuC
rg2022815—18
815Ո16—17Օ棬18Յ^
cLhHƵ
(ַʡLж^ִ·c|ʢֽ̎)
hϵˣ 18622273726̖ͬ
gԃIȫ 13752275003
MC
kλ
Їoˮˮs־˾
˹ˮ`ˮ̎g˾
u˼՝ˮ̎ɷ˾
ِRĬ(Ї)˾
Kԣ¡h˾
_أϺ˾
dTܹɷ˾
ЇAOӋоԺ˾
ЇOƼFɷ˾
Ї̖|OӋоԺ˾
йˮИIf
fkλ
LˮռFˮ؟ι˾
ҳнoˮˮ̼gо
ЇAOӋоԺˮҎԃоԺԺ
ЇʯʹWA|WWԺ
ϷhƼݣ˾
ݳhƼɷ˾
Ϻ̩ĤƼ˾
Ϻ껜ϵyƼg؟ι˾
|N()Ƽ˾
ѭhƼ˾
ϺhƼɷ˾
V|{hƼ˾
V|Ƽɷ˾
hƼɷ˾
Ĵָh˾
ӱʿDƼ؟ι˾
~()h˾
Bhg˾
ЇƌWоԺɷ˾
״b䣨V|˾
ϺmhƼɷ˾
ϾؐحhͨO˾
()ˮg˾
Kʿˮչ؟ι˾
ˮչ()˾
˹·տ(Ϻ)Q˾
uWʭhƼ˾
ϖ|Ƽlչ˾
ϺO˾
رØI(Ї)˾
Їˮϵy˾
ϺҫhI˾
hЃxgɷ˾
IhFɷ˾
Їoˮˮ
ЇoˮˮƷίT
ޭhýwƽ̨
Aչ˾
ӢߕչϺ˾
ЇˮIWwww.water8848.com
֧ֆλ
ЇAOӋоԺ˾ǻˮշֹ˾
KʿˮռgϺ˾
֮˿Ƽ˾
ЭhO(Ϻ)˾
hǻˮտƼ˾
~Qˮg˾
Ah˾
uWʭhƼ˾
V݄PƼ˾
֮˿Ƽ˾
ͩlСϰطNƷ˾
CƭhƼ˾
hglչ˾
ɽ|ʡhƼ˾
u˭hƼ˾
˹(u)ØI˾
ϾˮտƼ˾
ϷƙC늼g؟ι˾
AحhƼoa˾
KhO˾
в㑾Sgɷ˾
OӋԃ˾
ЇˮhFOӋоԺ
uhƼ˾
ɽ|Դhɷ˾
E̩ܘIƼ˾
ɽ|̈́녭hb˾
ɽ|~˼hƼ˾
{ǻˮտƼ˾
ӱpѱØI˾
ʯfhO˾
ЇBоԺ˾
uhƼ˾
̩ˮ˾
ͨ_BƼ˾
oˮˮs־
ЇhCеИIfˮ@ȾbίT
ЇIc坍bf
ЇˮfƼί
㽭ʡˮIf
ɽʡˮIίT
ȇHˮИIfW
ˮգF˾
OӋоԺ˾
ЇOӋоԺ˾
ЇOӋоԺ˾
ЇOӋоԺ˾
Ȍˮ˾
ЇOӋоԺ˾
ϺгнOOӋоԺ(F)˾
ϺOӋоԺ(F)˾
ҎԺҎOӋ˾
гҎOӋоԺ˾
Ї늽FA|yOӋоԺ˾
VOӋоԺ˾
ϾOӋоԺ؟ι˾
V|ʡBOӋоԺ˾
Ї{ϺyOӋоԺ˾
ЇҎOӋоԺ
ɶOӋоԺ˾
ˮռF
ׄɷ˾
ˮռF
ЇˮhF
ˮF
ˮտعɼF˾
Їˮˮ늿ƌWоԺˮYԴ
ˮ̎
ʒɽhF˾
ϺͶ@ˮ̎˾
Kʿ
VF˾
ӱrIWˮYԴcˮѭhо
ؑcпƌWgоԺ̼cBhо
AW hWԺIIWhWԺW hƌWčWԺ|ϴWԴchWԺ BW ˮϵycˮhcҡ—ˮзġҵѧͬôѧѧ빤ѧԺɽWľѧԺ_ѧѧ빤ѧԺ̫ԭѧѧ빤ѧԺꖽBW|ԺAWоԺݴѧľѧԺؑcW̬ѧԺrIWӺѧ㽭IWhWԺϺͨWAώW ȡ
Ժƽ̨
\ԭtĿ
ôՌIҎˮƽҪͻ“¡f{Gɫ_š”ɫ
Ո@ˮ̎˸о֪ҌWߺҪλkЇҎģӰIИIʢ
gճ
ôԕhӑͬF^̡Ӌ^Ŀ1LӢ@ˮ̎SU˸Ŀ]λ˹ˮ`ˮ̎g˾2Lpꖛ@ˮ̎SĿƼλu˼՝ˮ̎ɷ˾oʽ
PPTĻΪ 16:9Ŀ)
816պ 177:502200
2022@ˮ˸҈LhHƵhd
ˮˮLhHƵ LJHd
ˮԴˮôLhHƵ LJ\d
816磨ˮLhHƵhd
740—830
ԽӣA
830—1200
Ї̖|OӋоԺ˾ /
830—900 Io
900—92520R+5R
} ĿˮվGɫ̼DͰlչ̽c`
ЇˮfƼί/ˮգF˾ Ž ̎
925—950 20R+5R
} ĿL@ˮ̎SƷ|ˮˮˮԴaͨӱˮBOӋw
Ї̖|OӋоԺ˾ /
950—101015R+5R
} ĿVFLֱԌmg˸еđ
˹ˮ`ˮ̎g˾ ̎
1010—1030 15R+5R
} ĿMBBRɹPIҪؽcˇlչ
u˼՝ˮ̎ɷ˾ Ј
1030—105015R+5R
} Ŀ@ˮÓQ——AOA-ISBASհ
Kԣ¡h˾ S
1050—111015R+5R
} Ŀ@ˮ̎\I̼p
ِRĬЇIL
1110—113015R+5R
} Ŀ A-Ї@ˮ̎S˸ļg
_أϺ˾ n bƷԃĿн
1130—115520R+5R
} ĿgbƷcQڅݼ`
ˮռF˾ ðA
1155—121515R+5R
} ĿHydro-Clear\ӸЧɰVˇ@ˮS
ˮg˾ ϼ gO/ڼ̎
1200—1325
ͣ LhHƵ ͣ
816磨ˮLhHƵhd
1325—1900
Ї̖|OӋоԺ˾
ЇAOӋоԺ˾ ЭhоԺ O ԺL
1325—135520R+5R
} ĿЛ@ˮ̎S˸˼
ЇAOӋоԺ˾ ɽ ʿ
1355—141515R+5R
} ĿһwˮOڴˮhеČ`
ϷhƼݣ˾ g
1415—143515R+5R
} Ŀpʽڛ@ˮSđ
hƼɷ˾ Kx
1435—145515R+5R
} Ŀ@ˮS@ȜpֻˇB-oˎֻ܇g
V|Ƽɷ˾ Ƽ
1455—151515R+5R
} Ŀ̼µMBRMA֮·
Ϻ̩ĤƼ˾ տ̎
1515—153515R+5R
} ĿőҸLC@ˮ̎SFȫ̹ܜp̼
|NƼ˾ ɲ ͑O
1535—155515R+5R
} ĿI@^@ˮQŷżgB
Ĵָh˾ R аl
1555—161515R+5R
} Ŀ悛@ˮ̎S˔U݄¼g——HPBgB
ѭhƼ˾ nt ̎
1615—163515R+5R
} Ŀ“”ˮSo“ڟ”ˮS֮̽
Ϻ껜ϵyƼg؟ι˾ Tֳ
1635—165515R+5R
} ĿЧQ@ˮ̎S˸
Їˮϵy˾ S܊ g̎
16:55—171515R+5R
} Ŀԣbübʽ@ˮS༉AO-NMBRƽ
CƭhƼ˾ g
1715—173515R+5R
} ĿһȫĸЧ@ˮ˼g
Kʿ gƏV
1735—175515R+5R
} Ŀś@ˮռgڸߘŷҪµđc
ˮչ̣˾ S̄ս
1755—182020R+5R
} Ŀp̼³悛@ˮĸߘ̎c
ЇAOӋоԺ˾ /ڼ߹ ֣˲ ʿ
1820—184015R+5R
} ĿʿDb՚ҸxĹLCڛ@ˮ̎еļg
ӱʿDƼ؟ι˾ ͑
1835—190015R+5R
ƷAPӛXȡ
Ʒu˭hƼ˾ Їoˮˮs־ Ȇλٝṩ
1900—2000
LhHƵ ͣ
8162000—2200
ˮLhHƵhd
IW ܊ /
ˮ̎ ؑ gO
2000—202520R+5R
} Ŀϵy^\Ƽgڛ@ˮ̎SеĘ
ˮ̎ ؑ gO
2025—2050 20R+5R
} ĿЛ@ˮ̎Oʩlչ`ɹ
ϺmhƼɷ˾ Ȼs
2050—211520R+5R
} Ŀ@ˮÓgоc
IW ܊ /
2115—2145 ר҈
2145—2200 齱
ƷAPӛXȡ
Ʒu˭hƼ˾ Їoˮˮs־ Ȇλٝṩ
ڶ磺817 740—1200
ˮLhHƵhd
ЇOӋоԺ˾ ˄ ԺԺL
750—82020R+5R
} Ŀ{ɫˮScg
BW Ե ڣԵأɽˣڣ]뻷רҵѧйҪоΪˮѵˮѧģ⼼ɳ\ΪˮЭڿWaterResearchEditor
820—84015R+5R
} ĿUgИI̽ӑ
ݳhƼɷ˾ аl ww ʿ
840—90015R+5R
} Ŀ“p̼r”@ˮ̎՚b䄓
״b䣨V|˾
900—92015R+5R
} Ŀ@ˮ̎S˸Q
ϺhƼɷ˾
920—94015R+5R
} ĿɳmLEAPmbrF@ˮS
KʿˮռgϺ˾ ˇ̿O _ ʿ
940—100015R+5R
} ĿMBBRdwڛ@/Uˮ̎еĹܽđ
Bhg˾ ꐕԕ
1000—102015R+5R
} ĿͬLCڛ@ˮ˸еđ
: ˹· տ£Ϻó˾ Ա ۾
1020—104015R+5R
} ĿMABRڛ@ˮ̎еđ
֮˿Ƽ˾ ʿ/
1040—110015R+5R
} Ŀ\ՄEBISڸߺˮʸеӦ
~h˾ A
1100—112015R+5R
} ĿwS^Vgڛ@ˮ̎еđ
촬QףϺ˾ nE Iմ
1120—120020R+5R
} Ŀ͜ص̼l@ˮ̎S˸
ЇOӋоԺ˾ ˄ ԺԺL
1200—1325
LhHƵ ͣ
817 ˮLhHƵhd
@ ϺгнOOӋоԺF˾ ʿ/̎Ƽ²
κ ˮ\IĸO
1325—135520R+5R
} Ŀ悛@ˮ̎Sռgо
|ϴW ԴchWԺ a ʿ
1355—141515R+5R
} ĿߘҪě@ˮ̎S˸ȫ̽Q
X Ah˾
1415—144020R+5R
} Ŀ@ˮ̎SԪܿƵ̽c`
κ ˮ\IĸO
1440—150015R+5R
} ĿwYDPgڷɢʽ@ˮеČ`——“p̼”Աµr@̎Q
uWʭhƼ˾ аl
1500—152015R+5R
} Ŀݎڛ@ˮ̎еđ
~Qˮg˾ w| ḡղ
1520—154015R+5R
} Ŀh̼΄ݣѭh¼g—̿¼gO
حhƼoa˾ P L
1540—160015R+5R
} Ŀһwʽ߉ʽBm@ÓˮOڛ@ˮ̎S½Uݺ˸еđ
ϺҫhI˾ A
1600—162520R+5R
} Ŀij͘˸˛@ˮSϵOӋ
ЇOӋоԺ˾ ¶ Ժ
1625—165020R+5R
} Ŀºϵy@ˮ̎S˸˼·c
@ ϺгнOOӋоԺF˾ ʿ/̎Ƽ²
1650—171520R+5R
} Ŀ:ˮSݰչ
ϺOӋоԺF˾ a оԺ̎/ڼ߹
1715—174020R+5R
} Ŀp̼˵ı@ˮ̎SOӋ˼
Їˮ˾ ƽ gO/ʿ
1740—180520R+5R
} Ŀuij@ˮSԭS^UBFM̌`
Ї̖|OӋоԺ I ɽ|ԺԺL
1805—183020R+5R
} ĿV|ʡij@ˮ̎S˼·
ԣOӋоԺ˾IL ̎
1830—1900骄
ƷAPӛXȡ
Ʒu˭hƼ˾ Їoˮˮs־ Ȇλٝṩ
1900—2000
LhHƵ ͣ
8172000—2200 ר̳
ˮLhHƵhd
տ VݴWľ̌WԺϵ /
2000—2025 20R+5R
} ĿF͚BBЧ
㽭IW hWԺ ܊
2025—2050 20R+5R
} Ŀr@ˮA2O-MBR
ӱIW ԴcȟWԺ ڡնȴWʿ"o˲”
2050—2115 20R+5R
} Ŀ@ˮYԴc@Ⱦpfͬ̎g2022
VݴWľ̌WԺϵ տ / صзƻе¹ʺصרϯѧҡй괴ҵʦຣʡ߶˴ǧ˼ƻнܳ˲ţAࣩݴѧ˼ƻ
2115—2140 רһ
2140—2200骄
ƷAPӛXȡ
Ʒu˭hƼ˾ Їoˮˮs־ Ȇλٝṩ
8187:30 LhHƵ һ ͳһϳι۵̡ιĿ1LӢ@ˮ̎SU˸Ŀ]λ˹ˮ`ˮ̎g˾2Lpꖛ@ˮ̎SĿ]λu˼՝ˮ̎ɷ˾
סͽͨ
Ƶ
LhHƵ (ַʡLж^ִ·c|ʢֽ̎)
ApA RMB 350Ԫ/
pסp磬ס磩
Εhע
Εhвλʵλᣬʱṩ48Сʱں֤Ƶ£ֳʾ֤롢г룬֤쳣ԱɲμӱΕhвλȫ֣ȫи߷յԱ뼰ԱλᡣΕhдǰִԤ䲢סLhHƵĴǰԤԤѡλҵʹǰϵЇoˮˮs־ 18622273726ͬţhԤ
Ƶ귿goՈAסMÏ
6217 9002 0000 4602 885 й
rՈעסλQ
ͨ
1LhHƵ볤վԼ7Ԥʱ25ӡLhHƵ볤վԼ20Ԥʱ45ӣվվе2ߣɳ|ʢվ³Bڳվվ廷Ƶꡣ
2ɻLhHƵ볤ιʻԼ30Ԥʱ45
ס
M
ͨˆTOӋԺˮչ˾T2300Ԫ/ˣաYϡءò͡^Mã2022812ǰ؈́KͨˆT2000Ԫ/ˣO乤̼gIˆT2900Ԫ/ˣ2022812ǰ؈́KOS҅ˆT2600Ԫ/ˡ
עҪֳǰ쵽ƱIJλǰMs־硣hֳֻֽ𣬲ˢ
տλЇoˮˮs־˾
_У֧У
~̖1200 1635 4000 5251 9625
Mίϵʽ
ϵ
Iȫ 13752275003졢Э졢ȣ
18622273726 (չʾ桢ƱԤ)
O 13702113519չʾV桢ٝ
ӨӨ15122360102 (Ͷ)
ݼ 13821165596 (Ʊ)
ĄP 13821357475Yϣ
Ԓ022-27835639 27835592 13752275003
E-mailwanglingquan88@163.comcnwater@vip.163.com
棺022-27835592
ַкƽ^d·52̖л@B21
؈(}ӡЧ)
ՈˆTJ؈ᣬE-mailأԱǰסޡ
棺022-27835592 E-mailwanglingquan88@163.com; cnwater@vip.163.com
|
λ |
] |
|||||||||
|
lƱfַ |
||||||||||
|
|
Ԅe |
T |
|
Ԓ |
֙C |
|
Ƿ ס |
gͺ͔ |
||
|
ʽ |
ǰM տλЇoˮˮs־˾ _У֧ ~̖1200 1635 4000 5251 9625 ɶʶ̖91120103103370821H עַλϵԒк̨·99 022-27836823 |
|||||||||
|
lƱϢ Ʊ Ʊ |
дlƱϢԱ_߷Ʊ λƣ ̖ ַ Ԓ _ У ~ ̖ |
|||||||||
Їoˮˮ2022йˮᣨˮhCՈ@ˮǧ˴ͬڕh
2022Їˮϵy|Ч——|ЧܣcˮhںϣWSһwˮϵy
A-- Ї@ˮ̎SˮϵyļgƷBȦ
Ոǰ؈̣1500ˣΕhǰִλλɫ@2021^mWrCݽαɻüӸkλµhvsuC
rg2022815—18
815Ո16—17Օ棬18Յ^
c廷HƵ(ַʡLж^ִ·c|ʢֽ̎)
hϵˣ 18622273726̖ͬ
gԃIȫ 13752275003
MC
kλ
Їoˮˮs־˾
dTܹɷ˾
ЇAOӋоԺ˾
˹ˮ`ˮ̎g˾
u˼՝ˮ̎ɷ˾
ِRĬ(Ї)˾
Kԣ¡h˾
_أϺ˾
ЇOƼFɷ˾
Ї̖|OӋоԺ˾
йˮИIf
fkλ
LˮռFˮ؟ι˾
ҳнoˮˮ̼gо
ЇAOӋоԺˮҎԃоԺԺ
ЇʯʹWA|WWԺ
ϷhƼݣ˾
ݳhƼɷ˾
رØI(Ї)˾
Ϻ̩ĤƼ˾
Ϻ껜ϵyƼg؟ι˾
|N()Ƽ˾
ѭhƼ˾
ϺhƼɷ˾
V|{hƼ˾
V|Ƽɷ˾
hƼɷ˾
Ĵָh˾
ӱʿDƼ؟ι˾
~()h˾
Bhg˾
ЇƌWоԺɷ˾
״b䣨V|˾
ϾؐحhͨO˾
()ˮg˾
Kʿˮչ؟ι˾
ˮչ()˾
˹·տ(Ϻ)Q˾
uWʭhƼ˾
ϖ|Ƽlչ˾
ϺO˾
ϺmhƼɷ˾
Їˮϵy˾
ϺҫhI˾
hЃxgɷ˾
IhFɷ˾
Їoˮˮ
ЇoˮˮƷίT
ޭhýwƽ̨
Aչ˾
ӢߕչϺ˾
ЇˮIWwww.water8848.com
֧ֆλ
KʿˮռgϺ˾
֮˿Ƽ˾
ЭhO(Ϻ)˾
hǻˮտƼ˾
~Qˮg˾
Ah˾
uWʭhƼ˾
V݄PƼ˾
ͩlСϰطNƷ˾
CƭhƼ˾
hglչ˾
ɽ|ʡhƼ˾
u˭hƼ˾
˹(u)ØI˾
ϾˮտƼ˾
ϷƙC늼g؟ι˾
AحhƼoa˾
KhO˾
в㑾Sgɷ˾
OӋԃ˾
ЇˮhFOӋоԺ
uhƼ˾
ɽ|Դhɷ˾
E̩ܘIƼ˾
ɽ|̈́녭hb˾
ɽ|~˼hƼ˾
{ǻˮտƼ˾
ӱpѱØI˾
ʯfhO˾
ЇBоԺ˾
uhƼ˾
̩ˮ˾
ͨ_BƼ˾
oˮˮs־
ЇhCеИIfˮ@ȾbίT
ЇIc坍bf
ЇˮfƼί
㽭ʡˮIf
ɽʡˮIίT
ȇHˮИIfW
ˮգF˾
OӋоԺ˾
ЇOӋоԺ˾
ЇOӋоԺ˾
ЇOӋоԺ˾
Ȍˮ˾
ЇOӋоԺ˾
ϺгнOOӋоԺ(F)˾
ϺOӋоԺ(F)˾
ҎԺҎOӋ˾
гҎOӋоԺ˾
Ї늽FA|yOӋоԺ˾
VOӋоԺ˾
ϾOӋоԺ؟ι˾
V|ʡBOӋоԺ˾
Ї{ϺyOӋоԺ˾
ЇҎOӋоԺ
ɶOӋоԺ˾
ˮռF
ׄɷ˾
ˮռF
ЇˮhF
ˮF
ˮտعɼF˾
Їˮˮ늿ƌWоԺˮYԴ
ˮ̎
ʒɽhF˾
ϺͶ@ˮ̎˾
Kʿ
VF˾
ӱrIWˮYԴcˮѭhо
ؑcпƌWgоԺ̼cBhо
AW hWԺIIWhWԺW hƌWčWԺ|ϴWԴchWԺ BW ˮϵycˮhcҡ—ˮзġҵѧͬôѧѧ빤ѧԺɽWľѧԺ_ѧѧ빤ѧԺ̫ԭѧѧ빤ѧԺꖽBW|ԺAWоԺݴѧľѧԺؑcW̬ѧԺrIWӺѧ㽭IWhWԺϺͨWAώW ȡ
Ժƽ̨
\ԭtĿ
ôՌIҎˮƽҪͻ“¡f{Gɫ_š”ɫ
ˮˮۺȸо֪רѧߺҪλйģӰרҵҵʢᡣ
gճ
ôԕhӑͬF^̡Ӌ^Ŀ1LӢ@ˮ̎SU˸Ŀ]λ˹ˮ`ˮ̎g˾2Lpꖛ@ˮ̎SĿ]λu˼՝ˮ̎ɷ˾oʽ
PPTĻΪ 16:9Ŀ)
816պ 177:402200滥ӽ
2022@ˮ˸҈LhHƵhd
ˮˮLhHƵ LJHd
ˮԴˮôLhHƵ LJ\d
816磨ˮˮLhHƵ LJHd
740—830
ԽӣA
830—840Io
840—1200
: ɽWľѧԺ /ʿʦ
840—9:1025R+5R
} Ŀ¹ܵȻAOʩˮĺμgİlչc“ҽԺ”չ
} Ժʿ ɽW/֣ݴѧڡʿ
910—93015R+5R
} ĿˮīTF̼ܵgҎ̡x
dTܹɷ˾ A gO
930—95520R+5R
} Ŀ悵ˮOʩocecs1097-2022PIg
VF˾ P ̎
955—102020R+5R
} ĿˮܾWµPI }̽
ЇAOӋоԺ˾ ɽ ʿ
1020—104520R+5R
} ĿˮϵyҎǻ{
Һ꣬Їˮˮ늿ƌWоԺˮYԴڼ߹ˮԴ
1045—111020R+5R
} Ŀؽ@Ⱦc،̽ӑ
ו Ů γ ؑcпƌWgоԺ̼cBhоĸ ܇ԺN
1110—113520R+5R
} Ŀڴˮϵͳǻϵˮȶ귽о
¶ гҎOӋоԺ ˮˮ̎ڼ
1135—120020R+5R
} Ŀˮ_ѡ
RɣɽWľ̌WԺ /ʿʦϷ_ڹоΣ˹ȻѧԺ⼮ԺʿISO/TC138/SC8ʹܵ_רҼISOʱ
1200—1325
LhHƵ ͣ
816磨ˮˮLhHƵ LJHd
1325—1900
: ϺO˾ OSƽ L/ڼ߹
: AW hWԺ W
1325—135520R+5R
} Ŀ@ˮϵy̼pŵcC
AW hWԺ W
1355—141515R+5R
} ĿˮܾWھOygB
hǻˮտƼ˾ ë Ŀ
1415—143515R+5R
} Ŀ@ˮģK“ˮh”{o
رØIй˾ Ʒ
1435—145515R+5R
} Ŀˮܵzy}cǻˮՌ`
hЃxgɷ˾ RR NۿO
1455—152020R+5R
} ĿˮܾWzy\PIgо`
ЇAOӋоԺ˾ Z ʮԺԺL
1520—154015R+5R
} ĿLCgˮϵyđý
ϖ|Ƽlչ˾ \ɽ
1540—160015R+5R
} Ŀܵ_еƷ
ͨƼlչ˾ N۹˾IN
1600—162520R+5R
} ĿɶЃɽh^ܾW}“p̼”̽
ɶOӋоԺ˾ һԺԺLڼ̎
1625—165020R+5R
} ĿLo@ˮϵy|Чˮܼҹ`c̽
LhFg O
1650—171515R+5R
} Ŀ“+d”VݺdнO̽c`
VˮBO Y
1715—174020R+5R
} Ŀ|ˮI2021IҎ”x˼
ϺO˾ OSƽ L/ڼ߹
1740—180520R+5R
} ĿVˮhCΰ
ˣV|ʡBOӋоԺ˾ Ϸ
1805—1830 רһӽ
1830—1900 齱
ƷAPӛXȡ
Ʒu˭hƼ˾ Їoˮˮs־ Ȇλٝṩ
1900—2000
LhHƵ ͣ
816 2000—2200ר̳ˮˮLhHƵ LJHd
:εAWڹоԺ̬ƽ̨θ߹ձ|ѧרҵʿи߲˲ţձˮЭảԱ
2000—202520R+5R
} ĿЛ@ˮ|ЧҎоc˼
ϺOӋоԺF˾ лʤ̎оԺ̬о/ŷԺԺL
2025—205020R+5R
} ĿˮܾWOyģMcǻ۹ܿ
εAWڹоԺ̬ƽ̨θ߹ձ|ѧרҵʿи߲˲ţձˮЭảԱ
2050—211520R+5R
} ĿձЛ@ˮ̎ϵy̼㼰̼pŲԷ
RP Wʿ ɽW
2115—2140 ҽ
2140—2200 齱
ƷAPӛXȡ
Ʒu˭hƼ˾ Їoˮˮs־ Ȇλٝṩ
817 ˮˮLhHƵ LJHd
ЇAOӋоԺ˾ǻˮշֹ˾ ԺL
750—82020R+5R
} ĿAIijˮϵyǻ۹ܿc̼\S
IIW/
820—84520R+5R
} Ŀp@̼ҕ¿ɳmijǻˮϵywϵ
ЇAOӋоԺ˾ ǻˮշֹ˾ ԺL
845—91020R+5R
} ĿInfoworksICMģ͵ijƬ^ˮо
ѧ˶ʿ̎ЇOӋоԺ˾ģ칫ң
910—93020R+5R
} Ŀܻ——ǻˮзhĻʯ
רҵ̎˶ʿ־ְЇAOӋоԺ˾ھOӋԺ]ҵƼо
930—95520R+5R
} Ŀ@ˮ̎S\wϵO
{ǻˮտƼ˾
955—102020R+5R
} Ŀˮhҕµǻˮlչڅ̽ӑ
ˣЇBоԺ˾ ǻˮcо
1020—104520R+5R
} Ŀǻˮϵyr{㷨оcF
ˮֹƼ˾ С /̎
1045—111020R+5R
} ĿģˮˮhБõćLԇ˼
AˮhgϺ˾ ļ ̎
1110—113520R+5R
} Ŀ悛@ˮҪgʩhЧ——Ĵʡ
ˣЇOӋоԺ˾ ط оԺԺL
1135—120020R+5R
} ĿɽسAOʩwϵо
ͬHԃЇ˾ R oˮ/ڼ߹
1200—1325
LhHƵ ͣ
817 ˮˮLhHƵ LJHd
Ї̻оԺ̎ԺԺL R
ЇAOӋоԺ˾ЭhоԺ O ԺL
1325—135520R+5R
} ĿʮgyIM@ˮ̎|Чˮh˼
ЇAOӋоԺ˾ R ̎ԺԺL
1355—142020R+5R
} ĿˮϵyЧcGɫ̼lչ˼
ЇAOӋоԺ˾ ЭhоԺ O ԺL
1420—144520R+5R
} ĿϺˮ{ҾGdں
wA Ϻˮ滮оԺ̎
1445—151020R+5R
} Ŀˮw؛@Λ@ycc˼
ҎԺҎOӋ˾̬Ժ̎/̎
1510—153520R+5R
} Ŀ¿ˮȾηо
й滮о nS Ҏ
1535—160020R+5R
} Ŀ@ȾưB
ʿ ѧоԺԺL Ї悹ˮˮfdнOίTίT
1600—162520R+5R
} Ŀ{^ˮ@ȾcˮhξCϹ
һ ؑcW“Ӌ” ʿ
1625—165020R+5R
} Ŀϫ˹ڱ^đо
ӺW S /Wʿ
1650—171520R+5R
} ĿBQ˹OӋc`
ϾOӋоԺ OӋԺL/̎
1715—174020R+5R
} Ŀp̼҇ˮϵyҚwŷŵĹc
˳ѧhWԺԺL“ǧӋ”˲
1740—1805 ҽ
1805—1830 ҽ
1830—1900骄
ƷAPӛXȡ
Ʒu˭hƼ˾ Їoˮˮs־ Ȇλٝṩ
1900—2000
LhHƵ ͣ
8172000—2200 ר̳ ˮˮLhHƵ LJHd
V|ʡBOӋоԺ Ew ̎/|ʡƴʦ
} Ŀp̼³ˮȫcǻ۹
܊ ЇƌWԺԺʿ hW ˮȫоԺԺL
} ĿĤgڳЛ@ˮ̎еđülչڅ
ЇԺԺʿȟңʿWλоT·BhίTίTߵȌWУhƌWcǏWָίTίTȫxĤgίTίT
2140—2200骄
ƷAPӛXȡ
Ʒu˭hƼ˾ Їoˮˮs־ Ȇλٝṩ
8187:30LhHƵ һ ͳһϳι۵̡ιĿ1LӢ@ˮ̎SU˸Ŀ]λ˹ˮ`ˮ̎g˾2Lpꖛ@ˮ̎SĿ]λu˼՝ˮ̎ɷ˾
סͽͨ
Ƶ
LhHƵ (ַʡLж^ִ·c|ʢֽ̎)
ApA RMB 350Ԫ/
pסp磬ס磩
Εhע
Εhвλʵλᣬʱṩ48Сʱں֤Ƶ£ֳʾ֤롢г룬֤쳣ԱɲμӱΕhвλȫ֣ȫи߷յԱ뼰ԱλᡣΕhдǰִԤ䲢סLhHƵĴǰԤԤѡλҵʹǰϵЇoˮˮs־ 18622273726ͬţhԤ
Ƶ귿goՈAסMÏ
6217 9002 0000 4602 885 й
rՈעסλQ
ͨ
1LhHƵ볤վԼ7Ԥʱ25ӡLhHƵ볤վԼ20Ԥʱ45ӣվվе2ߣɳ|ʢվ³Bڳվվ廷Ƶꡣ
2ɻLhHƵ볤ιʻԼ30Ԥʱ45
ס
M
ͨˆTOӋԺˮչ˾T2300Ԫ/ˣաYϡءò͡^Mã2022812ǰ؈́KͨˆT2000Ԫ/ˣO乤̼gIˆT2900Ԫ/ˣ2022812ǰ؈́KOS҅ˆT2600Ԫ/ˡ
עҪֳǰ쵽ƱIJλǰMs־硣hֳֻֽ𣬲ˢ
տλЇoˮˮs־˾
_У֧У
~̖1200 1635 4000 5251 9625
Mίϵʽ
ϵ
Iȫ 13752275003졢Э졢ȣ
18622273726 (չʾ桢ƱԤ)
O 13702113519չʾV桢ٝ
ӨӨ15122360102 (Ͷ)
ݼ 13821165596 (Ʊ)
ĄP 13821357475Yϣ
Ԓ022-27835639 27835592 13752275003
E-mailwanglingquan88@163.comcnwater@vip.163.com
棺022-27835592
ַкƽ^d·52̖л@B21
؈(}ӡЧ)
ՈˆTJ؈ᣬE-mailأԱǰסޡ
棺022-27835592 E-mailwanglingquan88@163.com; cnwater@vip.163.com
|
λ |
] |
|||||||||
|
lƱfַ |
||||||||||
|
|
Ԅe |
T |
|
Ԓ |
֙C |
|
Ƿ ס |
gͺ͔ |
||
|
ʽ |
ǰM տλЇoˮˮs־˾ _У֧ ~̖1200 1635 4000 5251 9625 ɶʶ̖91120103103370821H עַλϵԒк̨·99 022-27836823 |
|||||||||
|
lƱϢ Ʊ Ʊ |
дlƱϢԱ_߷Ʊ λƣ ̖ ַ Ԓ _ У ~ ̖ |
|||||||||
Їoˮˮ 2022йˮԴãˮã
ͬ_Їoˮˮ2022Ї@ˮ̎S˸죨@ˮ̎|Чӑ()ճՈ
ͬ_Їoˮˮ2022ЇˮܾWˮhC
Ոǰ؈̣1500ˣΕhHǰ؈̈λ텢ɫ@2022^mWrCveɫ@üwkλµĕhvsuC
rg2022815—18
815Ո16—17Օ棬18Յ^
cLhHƵ
(ַʡLж^ִ·c|ʢֽ̎)
hϵˣ 18622273726̖ͬ
gԃIȫ 13752275003
MC
kλ
Їoˮˮs־˾
˹ˮ`ˮ̎g˾
u˼՝ˮ̎ɷ˾
ِRĬ(Ї)˾
Kԣ¡h˾
_أϺ˾
dTܹɷ˾
ЇAOӋоԺ˾
ЇOƼFɷ˾
Ї̖|OӋоԺ˾
йˮИIf
fkλ
LˮռFˮ؟ι˾
ҳнoˮˮ̼gо
ЇAOӋоԺˮҎԃоԺԺ
ЇʯʹWA|WWԺ
ϷhƼݣ˾
ݳhƼɷ˾
Ϻ̩ĤƼ˾
Ϻ껜ϵyƼg؟ι˾
|N()Ƽ˾
ѭhƼ˾
ϺhƼɷ˾
V|{hƼ˾
V|Ƽɷ˾
hƼɷ˾
Ĵָh˾
ӱʿDƼ؟ι˾
~()h˾
Bhg˾
ЇƌWоԺɷ˾
״b䣨V|˾
ϺmhƼɷ˾
ϾؐحhͨO˾
()ˮg˾
Kʿˮչ؟ι˾
ˮչ()˾
˹·տ(Ϻ)Q˾
uWʭhƼ˾
ϖ|Ƽlչ˾
ϺO˾
رØI(Ї)˾
Їˮϵy˾
ϺҫhI˾
hЃxgɷ˾
IhFɷ˾
Їoˮˮ
ЇoˮˮƷίT
ޭhýwƽ̨
Aչ˾
ӢߕչϺ˾
ЇˮIWwww.water8848.com
֧ֆλ
ЇAOӋоԺ˾ǻˮշֹ˾
KʿˮռgϺ˾
֮˿Ƽ˾
ЭhO(Ϻ)˾
hǻˮտƼ˾
~Qˮg˾
Ah˾
uWʭhƼ˾
V݄PƼ˾
֮˿Ƽ˾
ͩlСϰطNƷ˾
CƭhƼ˾
hglչ˾
ɽ|ʡhƼ˾
u˭hƼ˾
˹(u)ØI˾
ϾˮտƼ˾
ϷƙC늼g؟ι˾
AحhƼoa˾
KhO˾
в㑾Sgɷ˾
OӋԃ˾
ЇˮhFOӋоԺ
uhƼ˾
ɽ|Դhɷ˾
E̩ܘIƼ˾
ɽ|̈́녭hb˾
ɽ|~˼hƼ˾
{ǻˮտƼ˾
ӱpѱØI˾
ʯfhO˾
ЇBоԺ˾
uhƼ˾
̩ˮ˾
ͨ_BƼ˾
oˮˮs־
ЇhCеИIfˮ@ȾbίT
ЇIc坍bf
ЇˮfƼί
㽭ʡˮIf
ɽʡˮIίT
ȇHˮИIfW
ˮգF˾
OӋоԺ˾
ЇOӋоԺ˾
ЇOӋоԺ˾
ЇOӋоԺ˾
Ȍˮ˾
ЇOӋоԺ˾
ϺгнOOӋоԺ(F)˾
ϺOӋоԺ(F)˾
ҎԺҎOӋ˾
гҎOӋоԺ˾
Ї늽FA|yOӋоԺ˾
VOӋоԺ˾
ϾOӋоԺ؟ι˾
V|ʡBOӋоԺ˾
Ї{ϺyOӋоԺ˾
ЇҎOӋоԺ
ɶOӋоԺ˾
ˮռF
ׄɷ˾
ˮռF
ЇˮhF
ˮF
ˮտعɼF˾
Їˮˮ늿ƌWоԺˮYԴ
ˮ̎
ʒɽhF˾
ϺͶ@ˮ̎˾
Kʿ
VF˾
ӱrIWˮYԴcˮѭhо
ؑcпƌWgоԺ̼cBhо
AW hWԺIIWhWԺW hƌWčWԺ|ϴWԴchWԺ BW ˮϵycˮhcҡ—ˮзġҵѧͬôѧѧ빤ѧԺɽWľѧԺ_ѧѧ빤ѧԺ̫ԭѧѧ빤ѧԺꖽBW|ԺAWоԺݴѧľѧԺؑcW̬ѧԺrIWӺѧ㽭IWhWԺϺͨWAώW ȡ
\ԭtĿ
ôՌIҎˮƽҪͻ“¡f{Gɫ_š”ɫ
ˮ켰Դøо֪רѧߺҪλйģӰרҵҵʢᡣ
gճ
ôԕhӑͬF^̡Ӌ^Ŀ1LӢ@ˮ̎SU˸Ŀ]λ˹ˮ`ˮ̎g˾2Lpꖛ@ˮ̎SĿ]λu˼՝ˮ̎ɷ˾oʽ
PPTĻΪ 16:9Ŀ)
8167:502200滥ӽ
2022@ˮ˸҈LhHƵhd
ˮˮLhHƵ LJHd
ˮԴˮôLhHƵ LJ\d
8167:402200潻
ˮԴˮôLhHƵ LJ\d
740—830ˮԴˮôLhHƵ LJ\d
ԽӣA
830—840 Io
840—1200
: ԿڣؑcWhcBWԺڡؑcWǻ۳оԺԺL
: ЇҎOӋоԺ ˮ빤Ժ ԺL
840—9:0520R+5R
} Ŀ^ˮÃgc
,ʿᣩڣעԽoˮˮO乤̎
ꖽBW|Ժ ԺL
905—92515R+5R
} ĿԪMSBRص㼰Ӧ
ЭhO䣨Ϻ˾ gO
925—94515R+5R
} ĿwYDPgڷɢʽ@ˮеČ`——“p̼”Աµr@̎Q
uWʭhƼ˾ аl
945—101020R+5R
} Ŀ@ˮYԴڳˮwBaˮ˼
ЇAOӋоԺ˾ i ЭhоԺ ԺL/ڼ߹
ЇAOӋоԺ˾ ЭhоԺ ʿ
1010—103520R+5R
} ĿЛ@ˮ̼cÓϹˇо
ЇAOӋоԺ˾ЭhоԺ ՝ ̎
1035—110020R+5R
} Ŀ@ˮYԴͨˮhCĿе
Ї{ϺyOӋоԺ˾ BhԺ
1100—112520R+5R
} ĿҹСˮϵͳ}Բ
ЇҎOӋоԺ ˮ빤Ժ ԺL
1125—120020R+5R
} ĿȻϵyˮ@ȾQ
Կ ؑcWhcBWԺ ؑcWǻ۳оԺԺL
1200—1325
LhHƵ ͣ
816磨LhHƵ LJ\d
1325—1900
:ЇAOӋоԺ˾ ϝ һоԺˮ̎
: ؑcW ń
1325—135520R+5R
} ĿЅ^ˮѭh÷о——Ժͺдں
ЇAOӋоԺ˾ ϝ һоԺˮ̎
1355—142020R+5R
} ĿʽˮSڳˮBϵyеărֵcx(M)
܊ ЇˮhFOӋоԺ ԺL
OӋԃ˾
1420—144015R+5R
} ĿVFLֱԌmg@ˮYԴ
˹ˮ`ˮ̎g˾ ̎
1440—150015R+5R
} Ŀǻ͔Oˮ̎ˇеđ
: ϾؐحhͨO˾
1500—152520R+5R
} Ŀ͜ص^ŷŘ@ˮS
ЇAOӋоԺ˾ ڼ̎ƶԺ̎
1525—155020R+5R
} Ŀ߉ʽTJSDBm@ÓˮOڛ@Óˮеđ—ˇ
:κ ͬôѧѧ빤ѧԺڣϺҫhI˾ L
1550—161520R+5R
} ĿЛ@ˮ@pcYԴgо
AώW V|ʡˮc@ˮ̼̎gо
1615—164020R+5R
} Ŀp̼ߘ³悛@ˮ̎SˇOӋ\п˼·
ˮ̎ ؑ gO
1640—170520R+5R
} ĿȫVˮ|ھOyO估䑪
ϺͨW оT
1705—173020R+5R
} Ŀɢʽ@ˮYԴ̎cüg䑪
࣬ҵѧ߲˲ţУƸڣʿ˶ʿʦ
1730—175520R+5R
} Ŀڴֱʽﷴ(VBBR)ļѵ
ϺW
1755—182020R+5R
} ĿͳЛ@ˮ̎S̼ŷa·
ؑcW ń
1820—1900 齱
ƷAPӛXȡ
Ʒu˭hƼ˾ Їoˮˮs־ Ȇλٝṩ
1900—2000
LhHƵ ͣ
10202000—2200 ר̳ LhHƵ LJ\d
rIW ҪְĿƼڿЇoˮˮһ꾎ί
2000—202520R+5R
} Ŀ@ˮYԴķĩ̿ЧҺԭλg̻
־ ʿҵѧڣʿγǽѧľʵѧ
2025—205020R+5R
} Ŀԛ@WģÓˇģMеоc
rIW ҪְĿƼڿЇoˮˮһ꾎ί
2050—211520R+5R
ר҈
2115—2135 ҽ
2140—2200 齱
ƷAPӛXȡ
Ʒu˭hƼ˾ Їoˮˮs־ Ȇλٝṩ
8187:30 LhHƵ һ ͳһϳι۵̡ιĿ1LӢ@ˮ̎SU˸Ŀ]λ˹ˮ`ˮ̎g˾2Lpꖛ@ˮ̎SĿ]λu˼՝ˮ̎ɷ˾
סͽͨ
Ƶ
LhHƵ (ַʡLж^ִ·c|ʢֽ̎)
ApA RMB 350Ԫ/
pסp磬ס磩
Εhע
Εhвλʵλᣬʱṩ48Сʱں֤Ƶ£ֳʾ֤롢г룬֤쳣ԱɲμӱΕhвλȫ֣ȫи߷յԱ뼰ԱλᡣΕhдǰִԤ䲢סLhHƵĴǰԤԤѡλҵʹǰϵЇoˮˮs־ 18622273726ͬţhԤ
Ƶ귿goՈAסMÏ
6217 9002 0000 4602 885 й
rՈעסλQ
ͨ
1LhHƵ볤վԼ7Ԥʱ25ӡLhHƵ볤վԼ20Ԥʱ45ӣվվе2ߣɳ|ʢվ³Bڳվվ廷Ƶꡣ
2ɻLhHƵ볤ιʻԼ30Ԥʱ45
ס
M
ͨˆTOӋԺˮչ˾T2300Ԫ/ˣաYϡءò͡^Mã2022812ǰ؈́KͨˆT2000Ԫ/ˣO乤̼gIˆT2900Ԫ/ˣ2022812ǰ؈́KOS҅ˆT2600Ԫ/ˡ
עҪֳǰ쵽ƱIJλǰMs־硣hֳֻֽ𣬲ˢ
տλЇoˮˮs־˾
_У֧У
~̖1200 1635 4000 5251 9625
Mίϵʽ
ϵ
Iȫ 13752275003졢Э졢ȣ
18622273726 (չʾ桢ƱԤ)
O 13702113519չʾV桢ٝ
ӨӨ15122360102 (Ͷ)
ݼ 13821165596 (Ʊ)
ĄP 13821357475Yϣ
Ԓ022-27835639 27835592 13752275003
E-mailwanglingquan88@163.comcnwater@vip.163.com
棺022-27835592
ַкƽ^d·52̖л@B21
؈(}ӡЧ)
ՈˆTJ؈ᣬE-mailأԱǰסޡ
棺022-27835592 E-mailwanglingquan88@163.com; cnwater@vip.163.com
|
λ |
] |
|||||||||
|
lƱfַ |
||||||||||
|
|
Ԅe |
T |
|
Ԓ |
֙C |
|
Ƿ ס |
gͺ͔ |
||
|
ʽ |
ǰM տλЇoˮˮs־˾ _У֧ ~̖1200 1635 4000 5251 9625 ɶʶ̖91120103103370821H עַλϵԒк̨·99 022-27836823 |
|||||||||
|
lƱϢ Ʊ Ʊ |
дlƱϢԱ_߷Ʊ λƣ ̖ ַ Ԓ _ У ~ ̖ |
|||||||||
Ժƽ̨

ƣwater8848̖cnwater8848

ƣЇoˮˮ ̖cnww1985

ƣˮ̬Ȧ̖iwacnww

(ƣˮԴ ̖IWAnewwater)
^ĿLӢ@ˮ̎SU˸ĿgB
^Ŀ֮һLӢ@ˮ̎SU˸
ĿgB
һLӢ@ˮ̎SU˸ǰr
LӢ@ˮ̎S20191ȫ濢KʽͶb\С@ˮ̎Sռؿe3.3097ha̎Ҏģ̎@ˮ2.5f
ԭOӋˮˮ|_悛@ˮ̎S@ȾŷŘGB18918-2002һA
ԭ@ˮ̎SOӋMˮˮ|±ʾ
Ӣ@ˮ̎SOӋMˮˮ|
|
Ŀ |
CODcr mg/L |
BOD5 mg/L |
SS mg/L |
NH3-Nmg/L |
TN mg/L |
TP mg/L |
|
OӋMˮˮ| |
320 |
180 |
240 |
30 |
40 |
5 |
|
OӋˮˮ| |
50 |
10 |
10 |
5 |
15 |
0.5 |
ǰ̠̎

LӢ@ˮ̎SU˸ǰڵ}
1LӢ@ˮ̎SOӋˮˮ|ˮSȾŷűGB18918-2002һAơˮSˮ_ӡ_]֧ɻˮϵݼʡ̬ʡʡסͳ罨·ļϻT_ӹҵرˮ˶ҪҪˮSˮˮ|ꡣ
2LӢ@ˮ̎SʵйУڰֿ˹ȱԪɸùնTNȥЧ㣬ˮܴﵽˮSȾŷűGB18918-2002һAˮ_ӼӦȾ
3ǰě@ˮ̎S̎Ҏģ25000m³/doMӢ悵İlչҪ
LӢ@ˮ̎SU˸켼gˇB
1U˸̎Ҏģ
Fеě@ˮ̎SҎģ25000m³/d{18000m³/d½@ˮ̎S̎Ҏģ42000m³/dU˸Ŀ̎Ҏģ60000m³/d
2U˸칤OӋMˮˮ|
λmg/L
|
pH |
COD |
BOD5 |
SS |
TN |
NH3-N |
TP |
|
|
Mˮˮ| |
6-9 |
380 |
180 |
220 |
40 |
38 |
4.5 |
|
ˮˮ| |
6-9 |
30 |
6 |
5 |
15 |
1.52.5 |
0.3 |
עˮˮ|ΪطˮSˮȾŷűDB11/890-2012B
3U˸칤̵wˇB
1A2OVFLˇgB
Vertical Flow Labyrinth – A²/OVFL®.ֱԹˮ/ˮרķ˹工AQUATEC A²/OVFL, s.r.o.ι˾һСˮ/ˮȫȵĹ˾
A²/OVFLһ廯ϳأ ȡ˵¹PIAͷVEOLIAŷˮƽȨˮ֤֤ԲƷϵСIJƷ֤лҪˮʩģʵʹûˮʡˮͣ늵ȣˮǷܹȶ꣬Ϊһꡣ̵ֻּȻܹȶļ豸ȡ֤
A²/OVFLһwMϳأ@ˮ̎ùˇһNɌFЙC@ŷš@ˮ@ͬ̎ЧͺĵĭhѺˇ
A²/OVFLһwMϳأˇڅ^ȱ^ôֱԌmʽYĽYϴL˅^ȱ^̣ԛ@^ȱ^IJӰ푣KȵÓЧʣͬrڳףƺm^ȱ^̼Դá
ùղѵЧãҾӦMˮˮ|仯вԺͺǿĿӦԳˮߺŷǰհԡ
2ˇԭ

1-ȱ^-ֱmY2-^3-Յ^4-Ȳѭh
5-@ 6-ʽؚ 7-ˮ
3ˇc
1A²/OVFLһwMϳأg_ؓҪ{أ
2A²/OVFLһ廯ϳأˮˮ|ãȶꣻ
3A²/OVFLһwMϳأgbOͣ
4A²/OVFLһwMϳأg̎^Пoζb܉mĭhҪ
5A²/OVFLһwMϳأgϵyΣܺĵͣճSoС
6A²/OVFLһwMϳأgoϡĤMȺIJĵĶͶY
4U˸š

ιĿ֮Lpꖛ@ˮ̎SĿ
ιĿƼλu˼՝ˮ̎ɷ˾
Ŀ
Lpꖛ@ˮ̎SĿ
Ŀſ
˫ˮS2016꽨ͶbԭAAO+MBRˇˮ2/졣ˮSMˮʸߡˮµ͡õؽԼˮҪߵ}ՓCMBBR+MBRЧsˇMM˔UȫSģﵽ6/죬ˮˮ|IIIˮӵBaˮ߅ˮBh
˫ˮSһںǶMBBRգʵ2ԭλ죬½4/죬·һһ£MBBR+MBRĹϣЧѡMˮʸߡռؽżˮҪߵ}ǿﴦЧͬʱ˸ŨĤͨ͵}Լռأ˳ȫS+
Ŀˮظ߅ˮBhӵ[ؔ濼˷_ˡˮ@Ⱦoˮ|߾ҸоʮҪá
ʩЧ
ˮ_IIIˮ
ƽˮˮ|mg/L
|
Ŀ |
BOD5 |
COD |
NH4-N |
TN |
TP |
SS |
ˮء |
PH |
|
Mˮ |
210 |
500 |
80 |
88 |
4.5 |
220 |
8 |
6-9 |
|
ˮ |
4 |
20 |
1.52.5 |
15 |
0.2 |
5 |
ˇ
ָ--ɰ-Ĥ-Bardenpho+MBBR-Ĥ-|-ˮó
FƬ

섓¹ˇൺ˼MBBRBFMǸƷʳˮļԼȴͳ෨ʡ80%ռأˮɴﵽIV߱2021꾭סԺʿרﵽˮƽBFMˇ̼ࡢռؼԼʵʩǻۻά̶ȸߣ1-3¿װʽ裬Ǵɫ̼ˮ̬ۺѡաĿǰBFMĿ20ҵģ300/졣
Ϣעൺ˼ٷվ https://www.qdspr.com/ Ź\̖˼ˮ
ճ̡Ї@ˮ̎S˸/@ˮ̎|Ч/ˮˮۺ/ˮ/ˮۺĿμճ
MC
kλ
Їoˮˮs־˾
˹ˮ`ˮ̎g˾
u˼՝ˮ̎ɷ˾
ِRĬ(Ї)˾
Kԣ¡h˾
_أϺ˾
dTܹɷ˾
ЇAOӋоԺ˾
ЇOƼFɷ˾
Ї̖|OӋоԺ˾
йˮИIf
fkλ
LˮռFˮ؟ι˾
ҳнoˮˮ̼gо
ЇAOӋоԺˮҎԃоԺԺ
ЇʯʹWA|WWԺ
ϷhƼݣ˾
ݳhƼɷ˾
Ϻ̩ĤƼ˾
Ϻ껜ϵyƼg؟ι˾
|N()Ƽ˾
ѭhƼ˾
ϺhƼɷ˾
V|{hƼ˾
V|Ƽɷ˾
hƼɷ˾
Ĵָh˾
ӱʿDƼ؟ι˾
~()h˾
Bhg˾
ЇƌWоԺɷ˾
״b䣨V|˾
ϺmhƼɷ˾
ϾؐحhͨO˾
()ˮg˾
Kʿˮչ؟ι˾
ˮչ()˾
˹·տ(Ϻ)Q˾
uWʭhƼ˾
ϖ|Ƽlչ˾
ϺO˾
رØI(Ї)˾
Їˮϵy˾
ϺҫhI˾
hЃxgɷ˾
IhFɷ˾
Їoˮˮ
ЇoˮˮƷίT
ޭhýwƽ̨
Aչ˾
ӢߕչϺ˾
ЇˮIWwww.water8848.com
֧ֆλ
ЇAOӋоԺ˾ǻˮշֹ˾
KʿˮռgϺ˾
֮˿Ƽ˾
ЭhO(Ϻ)˾
hǻˮտƼ˾
~Qˮg˾
Ah˾
uWʭhƼ˾
V݄PƼ˾
֮˿Ƽ˾
ͩlСϰطNƷ˾
CƭhƼ˾
hglչ˾
ɽ|ʡhƼ˾
u˭hƼ˾
˹(u)ØI˾
ϾˮտƼ˾
ϷƙC늼g؟ι˾
AحhƼoa˾
KhO˾
в㑾Sgɷ˾
OӋԃ˾
ЇˮhFOӋоԺ
uhƼ˾
ɽ|Դhɷ˾
E̩ܘIƼ˾
ɽ|̈́녭hb˾
ɽ|~˼hƼ˾
{ǻˮտƼ˾
̩ˮ˾
ͨ_BƼ˾
oˮˮs־
ЇhCеИIfˮ@ȾbίT
ЇIc坍bf
ЇˮfƼί
㽭ʡˮIf
ɽʡˮIίT
ȇHˮИIfW
ˮգF˾
OӋоԺ˾
ЇOӋоԺ˾
ЇOӋоԺ˾
ЇOӋоԺ˾
Ȍˮ˾
ЇOӋоԺ˾
ϺгнOOӋоԺ(F)˾
ϺOӋоԺ(F)˾
ҎԺҎOӋ˾
гҎOӋоԺ˾
Ї늽FA|yOӋоԺ˾
VOӋоԺ˾
ϾOӋоԺ؟ι˾
V|ʡBOӋоԺ˾
Ї{ϺyOӋоԺ˾
ЇҎOӋоԺ
ɶOӋоԺ˾
ˮռF
ׄɷ˾
ˮռF
ЇˮhF
ˮF
ˮտعɼF˾
Їˮˮ늿ƌWоԺˮYԴ
ˮ̎
ʒɽhF˾
ϺͶ@ˮ̎˾
Kʿ
VF˾
ӱrIWˮYԴcˮѭhо
ؑcпƌWgоԺ̼cBhо
AW hWԺIIWhWԺW hƌWčWԺ|ϴWԴchWԺ BW ˮϵycˮhcҡ—ˮзġҵѧͬôѧѧ빤ѧԺɽWľѧԺ_ѧѧ빤ѧԺ̫ԭѧѧ빤ѧԺꖽBW|ԺAWоԺݴѧľѧԺؑcW̬ѧԺrIWӺѧ㽭IWhWԺϺͨWAώW ȡ
Ժƽ̨
\ԭtĿ
ôՌIҎˮƽҪͻ“¡f{Gɫ_š”ɫ
Ո@ˮ̎˸о֪ҌWߺҪλkЇҎģӰIИIʢ
gճ
ôԕhӑͬF^̡Ӌ^Ŀ1LӢ@ˮ̎SU˸Ŀ]λ˹ˮ`ˮ̎g˾2Lpꖛ@ˮ̎SĿƼλu˼՝ˮ̎ɷ˾oʽ
PPTĻΪ 16:9Ŀ)
816պ 177:502200
2022@ˮ˸҈LhHƵhd
ˮˮLhHƵ LJHd
ˮԴˮôLhHƵ LJ\d
816磨ˮLhHƵhd
740—830
ԽӣA
830—1200
: ЇAOӋоԺ˾ ֣˲ ʿ /ڼ߹
830—900 Io
900—92520ӈ+5ʴ
} ĿˮվGɫ̼DͰlչ̽c`
ЇˮfƼί/ˮգF˾ Ž ̎
925—950 20R+5R
} ĿL@ˮ̎SƷ|ˮˮˮԴaͨӱˮBOӋw
Ї̖|OӋоԺ˾ /
950—101015R+5R
} ĿVFLֱԌmg˸еđ
˹ˮ`ˮ̎g˾ ̎
1010—1030 15R+5R
} ĿMBBRɹPIҪؽcˇlչ
u˼՝ˮ̎ɷ˾ Ј
1030—105015R+5R
} Ŀ@ˮÓQ——AOA-ISBASհ
Kԣ¡h˾ S
1050—111015R+5R
} Ŀ@ˮ̎\I̼p
ِRĬЇIL
1110—113015R+5R
} Ŀ A-Ї@ˮ̎S˸ļg
_أϺ˾ n bƷԃĿн
1130—115520ӈ+5R
} ĿgbƷcQڅݼ`
ˮռF˾ ðA
1155—122020R+5R
} Ŀp̼³悛@ˮĸߘ̎c
ЇAOӋоԺ˾ /ڼ߹ ֣˲ ʿ
1200—1325
LhHƵ ͣ
816磨ˮLhHƵhd
1325—1900
Ї̖|OӋоԺ˾ /
ЇAOӋоԺ˾ ЭhоԺ O ԺL
1325—135520R+5R
} ĿЛ@ˮ̎S˸˼
ЇAOӋоԺ˾ ɽ ʿ
1355—141515R+5R
} ĿһwˮOڴˮhеČ`
ϷhƼݣ˾ g
1415—143515R+5R
} Ŀpʽڛ@ˮSđ
hƼɷ˾ Kx
1435—145515R+5R
} Ŀ@ˮS@ȜpֻˇB-oˎֻ܇g
V|Ƽɷ˾ Ƽ
1455—151515R+5R
} Ŀ̼µMBRMA֮·
Ϻ̩ĤƼ˾ տ̎
1515—153515R+5R
} ĿőҸLC@ˮ̎SFȫ̹ܜp̼
|NƼ˾ ɲ ͑O
1535—155515R+5R
} ĿI@^@ˮQŷżgB
Ĵָh˾ R аl
1555—161515R+5R
} Ŀ悛@ˮ̎S˔U݄¼g——HPBgB
ѭhƼ˾ nt ̎
1615—163515R+5R
} Ŀ“”ˮSo“ڟ”ˮS֮̽
Ϻ껜ϵyƼg؟ι˾ Tֳ
1635—165515R+5R
} ĿЧQ@ˮ̎S˸
Їˮϵy˾ S܊ g̎
16:55—171515R+5R
} Ŀԣbübʽ@ˮS༉AO-NMBRƽ
CƭhƼ˾ Ј
1715—173515R+5R
} ĿһȫĸЧ@ˮ˼g
Kʿ gƏV
1735—175515R+5R
} Ŀś@ˮռgڸߘŷҪµđc
ˮչ̣˾ S̄ս
1755—181515R+5R
} ĿHydro-Clear\ӸЧɰVˇ@ˮS
ˮg˾ ϼ gO/ڼ̎
1815—183515ӈ+5R
} ĿʿDb՚ҸxĹLCڛ@ˮ̎еļg
ӱʿDƼ؟ι˾ ͑
1835—190015ӈ+5R
ƷAPӛXȡ
Ʒu˭hƼ˾ Їoˮˮs־ Ȇλٝṩ
1900—2000
LhHƵ
8162000—2200
ˮLhHƵhd
IW ܊ /
ˮ̎ ؑ gO
2000—202520R+5R
} Ŀϵy^\Ƽgڛ@ˮ̎SеĘ
ˮ̎ ؑ gO
2025—2050 20R+5R
} ĿЛ@ˮ̎Oʩlչ`ɹ
ϺmhƼɷ˾ Ȼs
2050—211520R+5R
} Ŀ@ˮÓgоc
IW ܊ /
2115—2145 ר҈
2145—2200 齱
ƷAPӛXȡ
Ʒu˭hƼ˾ Їoˮˮs־ Ȇλٝṩ
ڶ磺817 740—1200
ˮLhHƵhd
ЇOӋоԺ˾ ˄ ԺԺL
750—82020R+5R
} Ŀ{ɫˮScg
BW Ե ڣԵأɽˣڣ]뻷רҵѧйҪоΪˮѵˮѧģ⼼ɳ\ΪˮЭڿWaterResearchEditor
820—84015R+5R
} ĿUgИI̽ӑ
ݳhƼɷ˾ аl ww ʿ
840—90015R+5R
} Ŀ“p̼r”@ˮ̎՚b䄓
״b䣨V|˾
900—92015R+5R
} Ŀ@ˮ̎S˸Q
ϺhƼɷ˾
920—94015R+5R
} ĿɳmLEAPmbrF@ˮS
KʿˮռgϺ˾ ˇ̿O _ ʿ
940—100015R+5R
} ĿMBBRdwڛ@/Uˮ̎еĹܽđ
Bhg˾ ꐕԕ
1000—102015R+5R
} ĿͬLCڛ@ˮ˸еđ
: ˹· տ£Ϻó˾ Ա ۾
1020—104015R+5R
} ĿMABRڛ@ˮ̎еđ
֮˿Ƽ˾ ʿ/
1040—110015R+5R
} Ŀ\ՄEBISڸߺˮʸеӦ
~h˾ A
1100—112015ӈ+5R
} ĿwS^Vgڛ@ˮ̎еđ
촬QףϺ˾ nE Iմ
1120—120020ӈ+5R
} Ŀ͜ص̼l@ˮ̎S˸
ЇOӋоԺ˾ ˄ ԺԺL
1200—1325
LhHƵ ͣ
817 ˮLhHƵhd
@ ϺгнOOӋоԺF˾ ʿ/̎Ƽ²
κ ˮ\IĸO
1325—135520R+5R
} Ŀ悛@ˮ̎Sռgо
|ϴW ԴchWԺ a ʿ
1355—141515ӈ+5R
} ĿߘҪě@ˮ̎S˸ȫ̽Q
X Ah˾
1415—144020R+5R
} Ŀ@ˮ̎SԪܿƵ̽c`
κ ˮ\IĸO
1440—150015R+5R
} ĿwYDPgڷɢʽ@ˮеČ`——“p̼”Աµr@̎Q
uWʭhƼ˾ аl
1500—152015R+5R
} Ŀݎڛ@ˮ̎еđ
~Qˮg˾ w| ḡղ
1520—154015R+5R
} Ŀh̼΄ݣѭh¼g—̿¼gO
حhƼoa˾ P L
1540—160015R+5R
} Ŀһwʽ߉ʽBm@ÓˮOڛ@ˮ̎S½Uݺ˸еđ
ϺҫhI˾ A
1600—162520ӈ+5R
} Ŀij͘˸˛@ˮSϵOӋ
ЇOӋоԺ˾ ¶ Ժ
1625—165020ӈ+5R
} Ŀºϵy@ˮ̎S˸˼·c
@ ϺгнOOӋоԺF˾ ʿ/̎Ƽ²
1650—171520ӈ+5R
} Ŀ:ˮSݰչ
ϺOӋоԺF˾ a оԺ̎/ڼ߹
1715—174020R+5R
} Ŀp̼˵ı@ˮ̎SOӋ˼
Їˮ˾ ƽ gO/ʿ
1740—180520R+5R
} Ŀuij@ˮSԭS^UBFM̌`
Ї̖|OӋоԺ I ɽ|ԺԺL
1805—183020R+5R
} ĿV|ʡij@ˮ̎S˼·
ԣOӋоԺ˾IL ̎
1830—1900骄
ƷAPӛXȡ
Ʒu˭hƼ˾ Їoˮˮs־ Ȇλٝṩ
1900—2000
LhHƵ ͣ
8172000—2200 ר̳
ˮLhHƵhd
տ VݴWľ̌WԺϵ /
2000—2025 20R+5R
} ĿF͚BBЧ
㽭IW hWԺ ܊
2025—2050 20R+5R
} Ŀr@ˮA2O-MBR
ӱIW ԴcȟWԺ ڡնȴѧʿ"o˲”
2050—2115 20R+5R
} Ŀ@ˮYԴc@Ⱦpfͬ̎g2022
VݴWľ̌WԺϵ տ / صзƻе¹ʺصרϯѧҡй괴ҵʦຣʡ߶˴ǧ˼ƻнܳ˲ţAࣩݴѧ˼ƻ
2115—2140 רһ
2140—2200骄
ƷAPӛXȡ
Ʒu˭hƼ˾ Їoˮˮs־ Ȇλٝṩ
8187:30 LhHƵ һ ͳһϳι۵̡ιĿ1LӢ@ˮ̎SU˸Ŀ]λ˹ˮ`ˮ̎g˾2Lpꖛ@ˮ̎SĿ]λu˼՝ˮ̎ɷ˾
סͽͨ
Ƶ
LhHƵ (ַʡLж^ִ·c|ʢֽ̎)
ApA RMB 350Ԫ/
pסp磬ס磩
Εhע
Εhвλʵλᣬʱṩ48Сʱں֤Ƶ£ֳʾ֤롢г룬֤쳣ԱɲμӱΕhвλȫ֣ȫи߷յԱ뼰ԱλᡣΕhдǰִԤ䲢סLhHƵĴǰԤԤѡλҵʹǰϵЇoˮˮs־ 18622273726ͬţhԤ
Ƶ귿goՈAסMÏ
6217 9002 0000 4602 885 й
rՈעסλQ
ͨ
1LhHƵ볤վԼ7Ԥʱ25ӡLhHƵ볤վԼ20Ԥʱ45ӣվվе2ߣɳ|ʢվ³Bڳվվ廷Ƶꡣ
2ɻLhHƵ볤ιʻԼ30Ԥʱ45
ס
M
ͨλԱԺˮ˾TΪ2300Ԫ/ˣϡءò͡ιۿȷã2022810ǰزλִͨλԱΪ2000Ԫ/ˣ豸̼ҵλԱΪ2900Ԫ/ˣ2022810ǰزλִ豸SҲλԱΪ2600Ԫ/ˡ
עҪֳǰ쵽ƱIJλǰMs־硣hֳֻֽ𣬲ˢ
տλЇoˮˮs־˾
_У֧У
~̖1200 1635 4000 5251 9625
Mίϵʽ
ϵ
Iȫ 13752275003졢Э졢ȣ
18622273726 (չʾ桢ƱԤ)
O 13702113519չʾV桢ٝ
ӨӨ15122360102 (Ͷ)
ݼ 13821165596 (Ʊ)
ĄP 13821357475Yϣ
Ԓ022-27835639 27835592 13752275003
E-mailwanglingquan88@163.comcnwater@vip.163.com
棺022-27835592
ַкƽ^d·52̖л@B21
؈(}ӡЧ)
ՈˆTJ؈ᣬE-mailأԱǰסޡ
棺022-27835592 E-mailwanglingquan88@163.com; cnwater@vip.163.com
|
λ |
] |
|||||||||
|
lƱfַ |
||||||||||
|
|
Ԅe |
T |
|
Ԓ |
֙C |
|
Ƿ ס |
gͺ͔ |
||
|
ʽ |
ǰM տλЇoˮˮs־˾ _У֧ ~̖1200 1635 4000 5251 9625 ɶʶ̖91120103103370821H עַλϵԒк̨·99 022-27836823 |
|||||||||
|
lƱϢ Ʊ Ʊ |
дlƱϢԱ_߷Ʊ λƣ ̖ ַ Ԓ _ У ~ ̖ |
|||||||||
__
MC
__kλ
__Їoˮˮs־˾
__dTܹɷ˾
__ЇAOӋоԺ˾
__˹ˮ`ˮ̎g˾
__u˼՝ˮ̎ɷ˾
__ِRĬ(Ї)˾
Kԣ¡h˾
_أϺ˾
ЇOƼFɷ˾
Ї|OӋоԺ˾
йˮИIf
fkλ
LˮռFˮ؟ι˾
ҳнoˮˮ̼gо
ЇAOӋоԺˮҎԃоԺԺ
ЇʯʹWA|WWԺ
ϷhƼݣ˾
ݳhƼɷ˾
رØI(Ї)˾
Ϻ̩ĤƼ˾
Ϻ껜ϵyƼg؟ι˾
|N()Ƽ˾
ѭhƼ˾
ϺhƼɷ˾
V|{hƼ˾
V|Ƽɷ˾
hƼɷ˾
Ĵָh˾
ӱʿDƼ؟ι˾
~()h˾
Bhg˾
ЇƌWоԺɷ˾
״b䣨V|˾
ϾؐحhͨO˾
()ˮg˾
Kʿˮչ؟ι˾
ˮչ()˾
˹·տ(Ϻ)Q˾
uWʭhƼ˾
ϖ|Ƽlչ˾
ϺO˾
ϺmhƼɷ˾
Їˮϵy˾
ϺҫhI˾
hЃxgɷ˾
IhFɷ˾
Їoˮˮ
ЇoˮˮƷίT
ޭhýwƽ̨
Aչ˾
ӢߕչϺ˾
ЇˮIWwww.water8848.com
֧ֆλ
KʿˮռgϺ˾
֮˿Ƽ˾
ЭhO(Ϻ)˾
hǻˮտƼ˾
~Qˮg˾
Ah˾
uWʭhƼ˾
V݄PƼ˾
ͩlСϰطNƷ˾
CƭhƼ˾
hglչ˾
ɽ|ʡhƼ˾
u˭hƼ˾
˹(u)ØI˾
ϾˮտƼ˾
ϷƙC늼g؟ι˾
AحhƼoa˾
KhO˾
в㑾Sgɷ˾
OӋԃ˾
ЇˮhFOӋоԺ
uhƼ˾
ɽ|Դhɷ˾
E̩ܘIƼ˾
ɽ|̈́녭hb˾
ɽ|~˼hƼ˾
{ǻˮտƼ˾
̩ˮ˾
ͨ_BƼ˾
oˮˮs־
ЇhCеИIfˮ@ȾbίT
ЇIc坍bf
ЇˮfƼί
㽭ʡˮIf
ɽʡˮIίT
ȇHˮИIfW
ˮգF˾
OӋоԺ˾
ЇOӋоԺ˾
ЇOӋоԺ˾
ЇOӋоԺ˾
Ȍˮ˾
ЇOӋоԺ˾
ϺгнOOӋоԺ(F)˾
ϺOӋоԺ(F)˾
ҎԺҎOӋ˾
гҎOӋоԺ˾
Ї늽FA|yOӋоԺ˾
VOӋоԺ˾
ϾOӋоԺ؟ι˾
V|ʡBOӋоԺ˾
Ї{ϺyOӋоԺ˾
ЇҎOӋоԺ
ɶOӋоԺ˾
ˮռF
ׄɷ˾
ˮռF
ЇˮhF
ˮF
ˮտعɼF˾
Їˮˮ늿ƌWоԺˮYԴ
ˮ̎
ʒɽhF˾
ϺͶ@ˮ̎˾
Kʿ
VF˾
ӱrIWˮYԴcˮѭhо
ؑcпƌWgоԺ̼cBhо
AW hWԺIIWhWԺW hƌWčWԺ|ϴWԴchWԺ BW ˮϵycˮhcҡ—ˮзġҵѧͬôѧѧ빤ѧԺɽWľѧԺ_ѧѧ빤ѧԺ̫ԭѧѧ빤ѧԺꖽBW|ԺAWоԺݴѧľѧԺؑcW̬ѧԺrIWӺѧ㽭IWhWԺϺͨWAώW ȡ
Ժƽ̨
__
\ԭtĿ
ôՌIҎˮƽҪͻ“¡f{Gɫ_š”ɫ
ˮˮۺȸо֪רѧߺҪλйģӰרҵҵʢᡣ
gճ
ôԕhӑͬF^̡Ӌ^Ŀ1LӢ@ˮ̎SU˸Ŀ]λ˹ˮ`ˮ̎g˾2Lpꖛ@ˮ̎SĿ]λu˼՝ˮ̎ɷ˾oʽ
PPTĻΪ 16:9Ŀ)
816պ 177:402200滥ӽ
2022@ˮ˸҈LhHƵhd
ˮˮLhHƵ LJHd
ˮԴˮôLhHƵ LJ\d
816磨ˮˮLhHƵ LJHd
740—830
ԽӣA
830—840Io
840—1200
: ɽWľѧԺ /ʿʦ
840—9:1025ӈ+5R
} Ŀ¹ܵȻAOʩˮĺμgİlչc“ҽԺ”չ
} Ժʿ ɽW/֣ݴѧڡʿ
910—93015R+5R
} ĿˮīTF̼ܵgҎ̡x
dTܹɷ˾ A gO
930—95520R+5R
} Ŀ悵ˮOʩocecs1097-2022PIg
VF˾ P ̎
955—102020R+5R
} ĿˮܾWµPI }̽
ЇAOӋоԺ˾ ɽ ʿ
1020—104520R+5R
} ĿˮϵyҎǻ{
Һ꣬Їˮˮ늿ƌWоԺˮYԴڼ߹ˮԴ
1045—111020R+5R
} Ŀؽ@Ⱦc،̽ӑ
ו Ů γ ܇ԺN
1110—113520ӈ+5R
} Ŀڴˮϵͳǻϵˮȶ귽о
¶ гҎOӋоԺ ˮˮ̎ڼ
1135—120020ӈ+5R
} Ŀˮ_ѡ
RɣɽWľ̌WԺ /ʿʦϷ_ڹоΣ˹ȻѧԺ⼮ԺʿISO/TC138/SC8ʹܵ_רҼISOʱ
1200—1325
LhHƵ ͣ
816磨ˮˮLhHƵ LJHd
1325—1900
: ϺO˾ OSƽ L/ڼ߹
:AW hWԺ W
1325—135520R+5R
} Ŀ@ˮϵy̼pŵcC
AW hWԺ W
1355—141515R+5R
} ĿˮܾWھOygB
hǻˮտƼ˾ ë Ŀ
1415—143515R+5R
} Ŀ@ˮģK“ˮh”{o
رØIй˾ Ʒ
1435—145515R+5R
} Ŀˮܵzy}cǻˮՌ`
hЃxgɷ˾ RR NۿO
1455—152020ӈ+5R
} ĿˮܾWzy\PIgо`
ЇAOӋоԺ˾ Z ʮԺԺL
1520—154015R+5R
} ĿLCgˮϵyđý
ϖ|Ƽlչ˾ ڶ
1540—160015R+5R
} Ŀܵ_еƷ
ͨƼlչ˾ N۹˾IN
1600—162520ӈ+5R
} ĿɶЃɽh^ܾW}“p̼”̽
ɶOӋоԺ˾ һԺԺLڼ̎
1625—165020ӈ+5R
} ĿLo@ˮϵy|Чˮܼҹ`c̽
LhFg O
1650—171515R+5R
} Ŀ“+d”VݺdнO̽c`
VˮBO Y
1715—174020R+5R
} Ŀ|ˮҵ2021IҎ”x˼
ϺO˾ OSƽ L/ڼ߹
1740—180520R+5R
} ĿVˮhCΰ
ˣV|ʡBOӋоԺ˾ Ϸ
1805—1830 רһӽ
1830—1900 齱
ƷAPӛXȡ
Ʒu˭hƼ˾ Їoˮˮs־ Ȇλٝṩ
1900—2000
LhHƵ
816 2000—2200ר̳ˮˮLhHƵ LJHd
:εAWڹоԺ̬ƽ̨θ߹ձ|ѧרҵʿи߲˲ţձˮЭảԱ
2000—202520R+5R
} ĿЛ@ˮ|ЧҎоc˼
ϺOӋоԺF˾ лʤ̎оԺ̬о/ŷԺԺL
2025—205020R+5R
} ĿˮܾWOyģMcǻ۹ܿ
εAWڹоԺ̬ƽ̨θ߹ձ|ѧרҵʿи߲˲ţձˮЭảԱ
2050—211520R+5R
ר҈
2115—2140 ҽ
2140—2200 齱
ƷAPӛXȡ
Ʒu˭hƼ˾ Їoˮˮs־ Ȇλٝṩ
817 ˮˮLhHƵ LJHd
ЇAOӋоԺ˾ǻˮշֹ˾ ԺL
750—82020R+5R
} ĿAIijˮϵyǻ۹ܿc̼\S
IIW/
820—84520R+5R
} Ŀp@̼ҕ¿ɳmijǻˮϵywϵ
ЇAOӋоԺ˾ ǻˮշֹ˾ ԺL
845—91020R+5R
} ĿInfoworksICMģ͵ijƬ^ˮо
ѧ˶ʿ̎ЇOӋоԺ˾ģ칫ң
910—93020R+5R
} Ŀܻ——ǻˮзhĻʯ
רҵ̎˶ʿ־ְЇAOӋоԺ˾ھOӋԺ]ҵƼо
930—95520R+5R
} Ŀ@ˮ̎S\wϵO
{ǻˮտƼ˾
955—102020R+5R
} Ŀˮhҕµǻˮlչڅ̽ӑ
Kʿǻ IհlչO
1020—104520R+5R
} Ŀǻˮϵyr{㷨оcF
ˮֹƼ˾ С /̎
1045—111020R+5R
} ĿģˮˮhБõćLԇ˼
AˮhgϺ˾ ļ ̎
1110—113520R+5R
} Ŀ悛@ˮҪgʩhЧ——Ĵʡ
ˣЇOӋоԺ˾ ط оԺԺL
1135—120020R+5R
} ĿɽسAOʩwϵо
ͬHԃЇ˾ R ˮ/ڼ߹
1200—1325
LhHƵ ͣ
817 ˮˮLhHƵ LJHd
Ї̻оԺ̎ԺԺL R
ЇAOӋоԺ˾ЭhоԺ O ԺL
1325—135520R+5R
} ĿʮgyIM@ˮ̎|Чˮh˼
ЇAOӋоԺ˾ R ̎ԺԺL
1355—142020R+5R
} ĿˮϵyЧcGɫ̼lչ˼
ЇAOӋоԺ˾ ЭhоԺ O ԺL
1420—144520R+5R
} ĿϺˮ{ҾGdں
wA Ϻˮ滮оԺ̎
1445—151020R+5R
} Ŀˮw؛@Λ@ycc˼
ҎԺҎOӋ˾̬Ժ̎/̎
1510—153520R+5R
} Ŀ¿ˮȾηо
й滮о nS Ҏ
1535—160020R+5R
} Ŀ@ȾưB
ʿ ѧоԺԺL Ї悹ˮˮfdнOίTίT
1600—162520R+5R
} Ŀ{^ˮ@ȾcˮhξCϹ
һ ؑcW“Ӌ” ʿ
1625—165020R+5R
} Ŀϫ˹ڱ^đо
ӺW S /Wʿ
1650—171520R+5R
} ĿBQ˹OӋc`
ϾOӋоԺ OӋԺL/̎
1715—174020R+5R
ר҈
1740—1805 ҽ
1805—1830 ҽ
1830—1900骄
ƷAPӛXȡ
Ʒu˭hƼ˾ Їoˮˮs־ Ȇλٝṩ
1900—2000
LhHƵ ͣ
8172000—2200 ר̳ ˮˮLhHƵ LJHd
V|ʡBOӋоԺ Ew ̎/|ʡƴʦ
} Ŀp̼³ˮȫcǻ۹
܊ ЇƌWԺԺʿ hW ˮȫоԺԺL
} ĿĤgڳЛ@ˮ̎еđülչڅ
ЇԺԺʿȟңʿWλоT·BhίTίTߵȌWУhƌWcǏWָίTίTȫxĤgίTίT
2140—2200骄
ƷAPӛXȡ
Ʒu˭hƼ˾ Їoˮˮs־ Ȇλٝṩ
8187:30LhHƵ һ ͳһϳι۵̡ιĿ1LӢ@ˮ̎SU˸Ŀ]λ˹ˮ`ˮ̎g˾2Lpꖛ@ˮ̎SĿ]λu˼՝ˮ̎ɷ˾
סͽͨ
Ƶ
LhHƵ (ַʡLж^ִ·c|ʢֽ̎)
ApA RMB 350Ԫ/
pסp磬ס磩
Εhע
Εhвλʵλᣬʱṩ48Сʱں֤Ƶ£ֳʾ֤롢г룬֤쳣ԱɲμӱΕhвλȫ֣ȫи߷յԱ뼰ԱλᡣΕhдǰִԤ䲢סLhHƵĴǰԤԤѡλҵʹǰϵЇoˮˮs־ 18622273726ͬţhԤ
Ƶ귿goՈAסMÏ
6217 9002 0000 4602 885 й
rՈעסλQ
ͨ
1LhHƵ볤վԼ7Ԥʱ25ӡLhHƵ볤վԼ20Ԥʱ45ӣվվе2ߣɳ|ʢվ³Bڳվվ廷Ƶꡣ
2ɻLhHƵ볤ιʻԼ30Ԥʱ45
ס
M
ͨλԱԺˮ˾TΪ2300Ԫ/ˣϡءò͡ιۿȷã2022810ǰزλִͨλԱΪ2000Ԫ/ˣ豸̼ҵλԱΪ2900Ԫ/ˣ2022810ǰزλִ豸SҲλԱΪ2600Ԫ/ˡ
עҪֳǰ쵽ƱIJλǰMs־硣hֳֻֽ𣬲ˢ
տλЇoˮˮs־˾
_У֧У
~̖1200 1635 4000 5251 9625
Mίϵʽ
ϵ
Iȫ 13752275003졢Э졢ȣ
18622273726 (չʾ桢ƱԤ)
O 13702113519չʾV桢ٝ
ӨӨ15122360102 (Ͷ)
ݼ 13821165596 (Ʊ)
ĄP 13821357475Yϣ
Ԓ022-27835639 27835592 13752275003
E-mailwanglingquan88@163.comcnwater@vip.163.com
棺022-27835592
ַкƽ^d·52̖л@B21
؈(}ӡЧ)
ՈˆTJ؈ᣬE-mailأԱǰסޡ
棺022-27835592 E-mailwanglingquan88@163.com; cnwater@vip.163.com
|
λ |
] |
|||||||||
|
lƱfַ |
||||||||||
|
|
Ԅe |
T |
|
Ԓ |
֙C |
|
Ƿ ס |
gͺ͔ |
||
|
ʽ |
ǰM տλЇoˮˮs־˾ _У֧ ~̖1200 1635 4000 5251 9625 ɶʶ̖91120103103370821H עַλϵԒк̨·99 022-27836823 |
|||||||||
|
lƱϢ Ʊ Ʊ |
дlƱϢԱ_߷Ʊ λƣ ̖ ַ Ԓ _ У ~ ̖ |
|||||||||
__
MC
__kλ
__Їoˮˮs־˾
__˹ˮ`ˮ̎g˾
__u˼՝ˮ̎ɷ˾
__ِRĬ(Ї)˾
Kԣ¡h˾
_أϺ˾
dTܹɷ˾
ЇAOӋоԺ˾
ЇOƼFɷ˾
Ї̖|OӋоԺ˾
йˮИIf
fkλ
LˮռFˮ؟ι˾
ҳнoˮˮ̼gо
ЇAOӋоԺˮҎԃоԺԺ
ЇʯʹWA|WWԺ
ϷhƼݣ˾
ݳhƼɷ˾
Ϻ̩ĤƼ˾
Ϻ껜ϵyƼg؟ι˾
|N()Ƽ˾
ѭhƼ˾
ϺhƼɷ˾
V|{hƼ˾
V|Ƽɷ˾
hƼɷ˾
Ĵָh˾
ӱʿDƼ؟ι˾
~()h˾
Bhg˾
ЇƌWоԺɷ˾
״b䣨V|˾
ϺmhƼɷ˾
ϾؐحhͨO˾
()ˮg˾
Kʿˮչ؟ι˾
ˮչ()˾
˹·տ(Ϻ)Q˾
uWʭhƼ˾
ϖ|Ƽlչ˾
ϺO˾
رØI(Ї)˾
Їˮϵy˾
ϺҫhI˾
hЃxgɷ˾
IhFɷ˾
Їoˮˮ
ЇoˮˮƷίT
ޭhýwƽ̨
Aչ˾
ӢߕչϺ˾
ЇˮIWwww.water8848.com
֧ֆλ
ЇAOӋоԺ˾ǻˮշֹ˾
KʿˮռgϺ˾
֮˿Ƽ˾
ЭhO(Ϻ)˾
hǻˮտƼ˾
~Qˮg˾
Ah˾
uWʭhƼ˾
V݄PƼ˾
֮˿Ƽ˾
ͩlСϰطNƷ˾
CƭhƼ˾
hglչ˾
ɽ|ʡhƼ˾
u˭hƼ˾
˹(u)ØI˾
ϾˮտƼ˾
ϷƙC늼g؟ι˾
AحhƼoa˾
KhO˾
в㑾Sgɷ˾
OӋԃ˾
ЇˮhFOӋоԺ
uhƼ˾
ɽ|Դhɷ˾
E̩ܘIƼ˾
ɽ|̈́녭hb˾
ɽ|~˼hƼ˾
{ǻˮտƼ˾
̩ˮ˾
ͨ_BƼ˾
oˮˮs־
ЇhCеИIfˮ@ȾbίT
ЇIc坍bf
ЇˮfƼί
㽭ʡˮIf
ɽʡˮIίT
ȇHˮИIfW
ˮգF˾
OӋоԺ˾
ЇOӋоԺ˾
ЇOӋоԺ˾
ЇOӋоԺ˾
Ȍˮ˾
ЇOӋоԺ˾
ϺгнOOӋоԺ(F)˾
ϺOӋоԺ(F)˾
ҎԺҎOӋ˾
гҎOӋоԺ˾
Ї늽FA|yOӋоԺ˾
VOӋоԺ˾
ϾOӋоԺ؟ι˾
V|ʡBOӋоԺ˾
Ї{ϺyOӋоԺ˾
ЇҎOӋоԺ
ɶOӋоԺ˾
ˮռF
ׄɷ˾
ˮռF
ЇˮhF
ˮF
ˮտعɼF˾
Їˮˮ늿ƌWоԺˮYԴ
ˮ̎
ʒɽhF˾
ϺͶ@ˮ̎˾
Kʿ
VF˾
ӱrIWˮYԴcˮѭhо
ؑcпƌWgоԺ̼cBhо
AW hWԺIIWhWԺW hƌWčWԺ|ϴWԴchWԺ BW ˮϵycˮhcҡ—ˮзġҵѧͬôѧѧ빤ѧԺɽWľѧԺ_ѧѧ빤ѧԺ̫ԭѧѧ빤ѧԺꖽBW|ԺAWоԺݴѧľѧԺؑcW̬ѧԺrIWӺѧ㽭IWhWԺϺͨWAώW ȡ
__
__
\ԭtĿ
ôՌIҎˮƽҪͻ“¡f{Gɫ_š”ɫ
ˮ켰Դøо֪רѧߺҪλйģӰרҵҵʢᡣ
gճ
ôԕhӑͬF^̡Ӌ^Ŀ1LӢ@ˮ̎SU˸Ŀ]λ˹ˮ`ˮ̎g˾2Lpꖛ@ˮ̎SĿ]λu˼՝ˮ̎ɷ˾oʽ
PPTĻΪ 16:9Ŀ)
8167:502200滥ӽ
2022@ˮ˸҈LhHƵhd
ˮˮLhHƵ LJHd
ˮԴˮôLhHƵ LJ\d
8167:402200潻
ˮԴˮôLhHƵ LJ\d
740—830ˮԴˮôLhHƵ LJ\d
ԽӣA
830—840 Io
840—1200
: ԿڣؑcWhcBWԺڡؑcWǻ۳оԺԺL
: ЇҎOӋоԺ ˮ빤Ժ ԺL
840—9:0520ӈ+5R
} Ŀ^ˮÃgc
,ʿڣעԽoˮˮO乤̎
ꖽBW|Ժ ԺL
905—92515R+5R
} ĿԪMSBRص㼰Ӧ
ЭhO䣨Ϻ˾ gO
925—94515R+5R
} ĿwYDPgڷɢʽ@ˮеČ`——“p̼”Աµr@̎Q
uWʭhƼ˾ аl
945—101020R+5R
} Ŀ@ˮYԴڳˮwBaˮ˼
ЇAOӋоԺ˾ i ЭhоԺ ԺL/ڼ߹
ЇAOӋоԺ˾ ЭhоԺ ʿ
1010—103520R+5R
} Ŀp̼҇ˮϵyҚwŷŵĹc
˳ѧhWԺԺL“ǧӋ”˲
1035—110020R+5R
} Ŀ@ˮYԴͨˮhCĿе
Ї{ϺyOӋоԺ˾ BhԺ
1100—112520R+5R
} ĿҹСˮϵͳ}Բ
ЇҎOӋоԺ ˮ빤Ժ ԺL
1125—120020R+5R
} ĿȻϵyˮ@ȾQ
Կ ؑcWhcBWԺ ؑcWǻ۳оԺԺL
1200—1325
LhHƵ
816磨LhHƵ LJ\d
1325—1900
:ЇAOӋоԺ˾ ϝ һоԺˮ̎
: ؑcW ń
1325—135520R+5R
} ĿЅ^ˮѭh÷о——Ժͺдں
ЇAOӋоԺ˾ ϝ һоԺˮ̎
1355—142020ӈ+5R
} ĿʽˮSڳˮBϵyеărֵcx(M)
܊ ЇˮhFOӋоԺ ԺL
OӋԃ˾
1420—144015R+5R
} ĿVFLֱԌmg@ˮYԴ
˹ˮ`ˮ̎g˾ ̎
1440—150015R+5R
} Ŀǻ͔Oˮ̎ˇеđ
: ϾؐحhͨO˾
1500—152520ӈ+5R
} Ŀ͜ص^ŷŘ@ˮS
ЇAOӋоԺ˾ ڼ̎ƶԺ̎
1525—155020ӈ+5R
} Ŀ߉ʽTJSDBm@ÓˮOڛ@Óˮеđ—ˇ
:κ ͬôѧѧ빤ѧԺڣϺҫhI˾ L
1550—161520ӈ+5R
} ĿЛ@ˮ@pcYԴgо
AώW V|ʡˮc@ˮ̼̎gо
1615—164020ӈ+5R
} Ŀp̼ߘ³悛@ˮ̎SˇOӋ\п˼·
ˮ̎ ؑ gO
1640—170520ӈ+5R
} ĿȫVˮ|ھOyO估䑪
ϺͨW оT
1705—173020R+5R
} Ŀɢʽ@ˮYԴ̎cüg䑪
࣬ҵѧ߲˲ţУƸڣʿ˶ʿʦ
1730—175520R+5R
} Ŀڴֱʽﷴ(VBBR)ļѵ
ϺW
1755—182020ӈ+5R
} ĿͳЛ@ˮ̎S̼ŷa·
ؑcW ń
1820—1900 齱
ƷAPӛXȡ
Ʒu˭hƼ˾ Їoˮˮs־ Ȇλٝṩ
1900—2000
LhHƵ ͣ
10202000—2200 ר̳ LhHƵ LJ\d
ЇAOӋоԺ˾ЭhоԺ ՝ ̎
rIW ҪְĿƼڿЇoˮˮһ꾎ί
2000—202520R+5R
} ĿЛ@ˮ̼cÓϹˇо
ЇAOӋоԺ˾ЭhоԺ ՝ ̎
2025—205020R+5R
} Ŀ@ˮYԴķĩ̿ЧҺԭλg̻
־ ʿҵѧڣʿγǽѧľʵѧ
2050—211520R+5R
} Ŀԛ@WģÓˇģMеоc
rIW ҪְĿƼڿЇoˮˮһ꾎ί
2115—2135 ҽ
2140—2200 齱
ƷAPӛXȡ
Ʒu˭hƼ˾ Їoˮˮs־ Ȇλٝṩ
8187:30 LhHƵ һ ͳһϳι۵̡ιĿ1LӢ@ˮ̎SU˸Ŀ]λ˹ˮ`ˮ̎g˾2Lpꖛ@ˮ̎SĿ]λu˼՝ˮ̎ɷ˾
סͽͨ
Ƶ
LhHƵ (ַʡLж^ִ·c|ʢֽ̎)
ApA RMB 350Ԫ/
pסp磬ס磩
Εhע
Εhвλʵλᣬʱṩ48Сʱں֤Ƶ£ֳʾ֤롢г룬֤쳣ԱɲμӱΕhвλȫ֣ȫи߷յԱ뼰ԱλᡣΕhдǰִԤ䲢סLhHƵĴǰԤԤѡλҵʹǰϵЇoˮˮs־ 18622273726ͬţhԤ
Ƶ귿goՈAסMÏ
6217 9002 0000 4602 885 й
rՈעסλQ
ͨ
1LhHƵ볤վԼ7Ԥʱ25ӡLhHƵ볤վԼ20Ԥʱ45ӣվվе2ߣɳ|ʢվ³Bڳվվ廷Ƶꡣ
2ɻLhHƵ볤ιʻԼ30Ԥʱ45
ס
M
ͨλԱԺˮ˾TΪ2300Ԫ/ˣϡءò͡ιۿȷã2022810ǰزλִͨλԱΪ2000Ԫ/ˣ豸̼ҵλԱΪ2900Ԫ/ˣ2022810ǰزλִ豸SҲλԱΪ2600Ԫ/ˡ
עҪֳǰ쵽ƱIJλǰMs־硣hֳֻֽ𣬲ˢ
տλЇoˮˮs־˾
_У֧У
~̖1200 1635 4000 5251 9625
Mίϵʽ
ϵ
Iȫ 13752275003졢Э졢ȣ
18622273726 (չʾ桢ƱԤ)
O 13702113519չʾV桢ٝ
ӨӨ15122360102 (Ͷ)
ݼ 13821165596 (Ʊ)
ĄP 13821357475Yϣ
Ԓ022-27835639 27835592 13752275003
E-mailwanglingquan88@163.comcnwater@vip.163.com
棺022-27835592
ַкƽ^d·52̖л@B21
؈(}ӡЧ)
ՈˆTJ؈ᣬE-mailأԱǰסޡ
棺022-27835592 E-mailwanglingquan88@163.com; cnwater@vip.163.com
|
λ |
] |
|||||||||
|
lƱfַ |
||||||||||
|
|
Ԅe |
T |
|
Ԓ |
֙C |
|
Ƿ ס |
gͺ͔ |
||
|
ʽ |
ǰM տλЇoˮˮs־˾ _У֧ ~̖1200 1635 4000 5251 9625 ɶʶ̖91120103103370821H עַλϵԒк̨·99 022-27836823 |
|||||||||
|
lƱϢ Ʊ Ʊ |
дlƱϢԱ_߷Ʊ λƣ ̖ ַ Ԓ _ У ~ ̖ |
|||||||||
^ĿLӢ@ˮ̎SU˸ĿgB
LӢ@ˮ̎SU˸ǰr
Ӣ@ˮ̎SOӋMˮˮ|
__
ǰ̠̎
____
__
LӢ@ˮ̎SU˸ǰڵ}
LӢ@ˮ̎SU˸gˇB
__
__
__
__
__
__
__
1-ȱ^-ֱmY2-^3-Յ^4-Ȳѭh5-@6-ʽؚ7-ˮ
____
__
__
__
__
ιĿLpꖛ@ˮ̎SĿ
Ŀ
Lpꖛ@ˮ̎SĿ
Ŀſ
˫ˮS2016꽨ͶbԭAAO+MBRˇˮ2/졣ˮSMˮʸߡˮµ͡õؽԼˮҪߵ}ՓCMBBR+MBRЧsˇMM˔UȫSģﵽ6/죬ˮˮ|IIIˮӵBaˮ߅ˮBh
˫ˮSһںǶMBBRգʵ2ԭλ죬½4/죬·һһ£MBBR+MBRĹϣЧѡMˮʸߡռؽżˮҪߵ}ǿﴦЧͬʱ˸ŨĤͨ͵}Լռأ˳ȫS+
Ŀˮظ߅ˮBhӵ[ؔ濼˷_ˡˮ@Ⱦoˮ|߾ҸоʮҪá
ʩЧ
ˮ_IIIˮ
ƽˮˮ|mg/L
__
ˇ
__ָ--ɰ-Ĥ-Bardenpho+MBBR-Ĥ-|-ˮó
____
FƬ
____
__
섓¹ˇൺ˼MBBRBFMǸƷʳˮļԼȴͳ෨ʡ80%ռأˮɴﵽIV߱2021꾭סԺʿרﵽˮƽBFMˇ̼ࡢռؼԼʵʩǻۻά̶ȸߣ1-3¿װʽ裬Ǵɫ̼ˮ̬ۺѡաĿǰBFMĿ20ҵģ300/졣
__
__
̖cnww1985
Ͷԃ022-27835707
Vԃ022-27835639
lԃ022-27835520
ٷWվwww.cnww1985.com
ϵ]䣺cnwater@vip.163.com
ʶά Pע҂
__








































































































